前沿拓展:
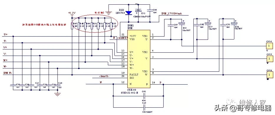
一、模块保护原理图
故障现象:柜机室内显示板P0(IPM模块故障)
故障范围:室外电控、压缩机、压缩机连接线组
二、排查步骤:
第一步:
1.打开室外机顶盖,仔细检查室外电控压缩机驱动模块(电控板上最靠近压缩机连接线组蓝、红、黑的模块)及模块附近的电阻是否有炸裂、烧黑的痕迹,若发现有明显的烧坏、开裂的,则确定电控故障,更换室外电控;
2.检查电控和压缩机上U/V/W接线是否正确,确定接线无误后,断开压缩机与电控之间的连接线组,再测量压缩机U/V/W之间的电阻,正确的电阻值应该为0.5-2Ω。
若电阻值明显偏大,则拆开室外机,测试压缩机连接线组是否接插好,是否烧坏;
确认连接线组没问题后,测量压缩机U/V/W之间的电阻,若电阻大于10Ω,则确定压缩机故障,更换压缩机;
第二步:
断开压缩机与模块之间的连接线组(注:必须确保压缩机与电控之间的连接线组断开,其他接线保持不变,否则测量没有意义),测量以下电阻:
1. 测量电控板上U(蓝)、V(红)、W(黑)相互之间的电阻(注:万用表正负表笔,一共需要测量:UV、VU、UW、WU、VW、WV,6个组合的电阻),阻值范围约在:300KΩ-800KΩ之间,且组合之间(例如:UV的阻值与UW的阻值的差)的电阻相差小于10KΩ;
若出现以下2个情况之一,则确定室外电控故障,更换室外电控:
1)测量UV、VU、UW、WU、VW、WV,6个组合电阻其中出现电阻小于100KΩ或大于3MΩ;
2)组合之间(例如:UV的阻值与UW的阻值的差)的电阻相差大于30KΩ;
2.测量电控板上U(蓝)、V(红)、W(黑)分别与P(大点解电容的正极,IPM模块引脚处会有标注)之间的电阻,万用表正极分别接U/V/W,负极接P,测量的3组线电阻阻值差别不大,阻值范围在:200KΩ-800KΩ之间, 且组合之间(例如:UP的阻值与VP的阻值的差)的电阻相差小于10KΩ;
若出现以下2个情况之一,则确定室外电控故障,更换室外电控:
测量电阻出现小于50KΩ或大于3MΩ;
组合之间(例如:UP的阻值与VP的阻值的差)的电阻相差大于30KΩ;
3.测量电控板上U(蓝)、V(红)、W(黑)分别与N(大点解电容的负极,IPM模块引脚处会有标注)之间的电阻,万用表正极分别接U/V/W,负极接N,测量的3组线电阻阻值差别不大,阻值范围在:200KΩ-800KΩ之间, 且组合之间(例如:UN的阻值与VN的阻值的差)的电阻相差小于10KΩ;
若出现以下2个情况之一,则确定室外电控故障,更换室外电控:
测量电阻出现小于50KΩ或大于3MΩ;
组合之间(例如:UN的阻值与VN的阻值的差)的电阻相差大于30KΩ;
4.测量电控板上U+、V+、W+、U-、V-、W-,六路压缩机驱动分别与N之间的电阻(U+与N、V+与N、W+与N、U-与N、V-与N、W-与N),电阻值约为:3KΩ-6KΩ之间且每组测量的数据电阻值相差范围应小于1KΩ;
若出现以下情况,则确定室外电控故障,更换室外电控:
测量六路驱动其中一路与地之间的电阻值与其他几路电阻值有明显差异(阻值相差大于1KΩ),
例如:测量V+与N之间的电阻值比W+与N之间的电阻值相差大于1KΩ;
第三步:
在确定以上2步测量都没有问题后,然后上电开机,测量以下电压:
15V电源:PCB板底有标明,若找不到,则寻找室外电控板最接近变频模块(带大散热器、接压缩机连接线组的)的IN4749稳压二级管,测量稳压管2端的电压,看是否满足以上表格电压。
若15V电源的电压小于12V或大于18V,则确定室外电控故障,更换室外电控;
第四步:
若以上3步测量都没问题后,参考变频机性能维修手册,确认是否压缩机故障。
拓展知识:
标题:美的变频板p0通病(美的空调变频板P0故障维修)
地址:http://www.cdaudi4s.com/reshuiqi/weixiuzixun/120128.html
