前沿拓展:
还记得第一次装修,真的是一头雾水。
虽然当时也在家居行业工作,但毕竟对装修不太懂,一些材料和业内术语,它们认识我,我却不认识它们。
装修后得出的经验是:不管是全包、半包还是自己装修,都得了解一些家装材料,是什么,买什么,怎么买……
不然,和设计师、工长对起话来,就是鸡同鸭讲,人家说城门楼子,你以为是胯骨轴子!
今天我们聊点购买装修材料的避坑干货,不管你是全包还是半包,都用得上。
图源:住范儿自摄
不给商家挖坑的机会
购买材料前,两个准备工作要做好。
先做好预算
无论公司全包(装修公司全负责),还是半包(装修公司负责辅材和施工,主材自己买),都要提前做个初步预算,大概知道自己要花多少钱,然后再去找装修公司谈,做到心中有数。
有了初步预算,购买材料时心里有个承受范围,一进店直奔主题,想要什么价位,什么样的产品都直接说给导购。
不至于像逛超市一样去逛建材市场,看见好看的想买,看见打折的还想买,最后浪费时间瞎逛。
图源:住范儿自摄
通常情况下,预算费用分配成装修:家具:电器=2:2:1比较合理。
图源:住范儿自制
假设总装修钱25w,那么装修就是10w,家具10w,电器5w,半包就是“装修”这项里去掉装修公司施工+辅料费用,剩下的是买主材的钱,这个比例不是完全固定的,可以按照个人需求有浮动。
再把每一项的钱细分到各个产品,列成表格,这样,每一种材料的大致预算也就做出来了。
图源:住范儿自制
背书一些品牌信息
家装界的品牌太多了,全都认识不太现实,但了解一些主流品牌是很有必要的,因为无论是我们购买产品,还是装修公司使用的产品,大部分会在这些主流品牌里产生。
品牌背书对于全包的小伙伴也很实用,知道材料的品牌和价格,方便识别装修合同里的坑。
装修公司给的报价,可以买到什么品牌和价位的东西,是不是好的,当我们了解品牌后,这些都忽悠不了我们。
我一个朋友找的装修公司,给的报价倒是不贵,但是很多材料都没有写清楚品牌和型号,花洒就写着恒温,瓷砖明明是淄博的品牌,给说成是广东的。
图源:SOOGIF
背书内容:品牌背景+ 参考价格,给自己定一个选购的范围和可承受的价格预期。
一个企业旗下都不只有一个品牌。
它会根据产品的定位分成一线品牌、二线品牌等,因为都是同一个工厂或是同一套生产标准,所以二线产品的质量也是有保证的。
大家搜索一个大品牌的同时,也对厂家的其他品牌了解一下,性价比很高的。
以瓷砖品牌为例,马可波罗瓷砖、马可波罗1295,蒙娜丽莎瓷砖是一个集团的。
再比如冠珠陶瓷,它隶属于新明珠旗下,同时,新明珠集团拥有十几个瓷砖品牌,高端中端的产品全面覆盖。
图源:新明珠集团官网
卫浴品牌,如箭牌、安华、法恩莎都是一家的。
家电类我们熟悉的,西门子和博世是一家,格力有大松、晶弘;海尔有卡萨帝、统帅;美的有COLMO等等。
图源:住范儿自摄
一些我们不熟悉的品牌,他的产品也不一定就不好,而是针对用户的方向不同,有的是大牌的代工、有的是出口的外贸产品。
所以,选购时遇到我们没听说过的品牌,或是没有做品牌背书的朋友,可以试着反向操作,让他给到品牌,自己去网上查价格和质量。
图源:网络截图
下图是我整理的装修材料品牌和价格参考,可以点击图片先存后看。(注:品牌排名不分先后)
装修材料品牌及价格参考
▼
图源:住范儿自制
购买注意事项
选购材料时,注意和装修工人以及商家确认一些信息,避免后期出现误工、售后等麻烦。
主材预留备货期
很多主材要根据工程的进度提前准备,我们称之为主材备货期。
比如,想安装中央空调和新风系统,要在施工开始前就定好。
再比如瓷砖,改完水电、做完防水就开始瓦工施工了,所以瓷砖也要提前买,而且多买一点比少买好,买多了可以退货,买少了,不同批次的产品可能会有色差。
淋浴房的挡水条,如果选择嵌入式的,要在瓦工铺砖的时候安装好。
定制橱柜前,厨电产品也要提前选好,产品可以没送到,但详细尺寸要先给到工人,方便工人开槽等。
图源:京东截图,水槽开槽尺寸,当时安装橱柜时水槽还没到货,我就是把这个图给到设计师的。
很多东西都可以在促销的时候提前下单,和商家预订好送货时间就没问题。
图源:京东预约送货截图
分阶段购买,注意尺寸
装修材料进场,送早了容易丢失和损坏,送晚了又耽误工期。
我们要根据水电木瓦油的施工进度,配合工期,阶段性购买。
前期准备:
购买中央空调、新风、地暖、净水系统,确定管线走向,由商家提供安装方案和图纸。
与装修公司协调水电、吊顶等的安装方案。
图源:住范儿自制
拆除阶段:
预订防盗门,换窗户的可以量尺了,定制浴室柜也在这时测量卫生间尺寸。
开始选购洗碗机、消毒柜、蒸烤箱等,确定尺寸。
橱柜预约量尺,避免中途更换厨电与橱柜尺寸不符。
图源:住范儿自制
水电阶段:
开始选购智能系统、网络系统、照明系统、热水器、马桶、浴室柜、浴缸、淋浴房、地漏、瓷砖、美缝、石材等。
净水系统(前置/中央净水/软水)、新风、地暖、中央空调、壁挂马桶水箱进场,准备安装。
图源:住范儿自制
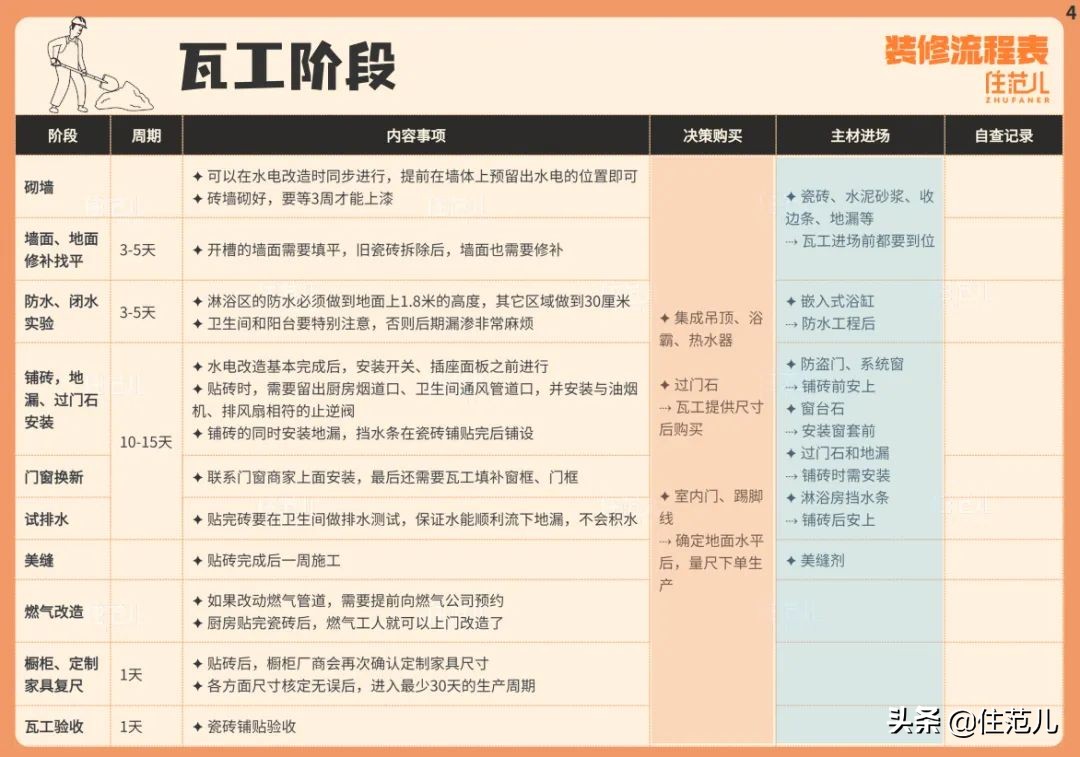
瓦工阶段:
购买集成吊顶、浴霸、热水器、过门石(瓦工提供尺寸);室内门、踢脚线量尺下单生产。
瓷砖、水泥砂浆、收边条、地漏等都要在瓦工施工前送到现场。
防水施工后安装嵌入式浴缸,防盗门、系统门窗铺砖前安好。
安装窗台石、过门石、地漏、淋浴房挡水条,铺砖后美缝。
图源:住范儿自制
木工阶段:
购买地板、隔断材料、开关面板、五金(门锁、拉手、铰链灯),开始选购家具、灯具和电器。
木器漆、金属漆、乳胶漆、壁纸壁布施工。
图源:住范儿自制
安装阶段:
安装地板、集成吊顶、浴霸、热水器、嵌入式厨电、卫浴主材、室内门、踢脚线、定制木作、五金、暖气片、开关插座、灯具。
图源:住范儿自制
需要注意的是,预订产品时一定要和商家确定好尺寸。
如马桶的坑距,烟机灶具、水槽、嵌入式家电等的尺寸都十分重要,万一哪个出错了,可能的结果要么安不上,要么巨丑。
家具的选购也一样,如果和交底时有出入,可能会导致插座位置不合理或被遮挡,浪费插座。
图源:住范儿自摄
平时手机里存着标好尺寸的户型图,知道自家的套内面积,方便商家给计算产品用量。
如在购买瓷砖、油漆时,商家会根据户型图上的尺寸大概估算出产品数量,一般准确度较高,再配合上门量尺,会更精准。
确定制作和送货时间
不同产品送货时间不一样,瓷砖、卫浴、家电等,本地有库房或是有现货的,送货就比较快。
而定制、木门、家具等,一般需要在厂家生产加工,这个工期30~45天不等,有的赶上旺季订单多甚至可能要3个月以上。
图源:住范儿自摄
我认识一对装修婚房的情侣,他们俩在一个经销商那里购买木门,由于经销商不靠谱,收了货款没有发给厂家,人家厂家不给制作,结果小情侣结婚时婚房里还没有门,这种事光听着就已经火冒三丈了。
还有一位其他商场的顾客,全屋定制也是收了款之后就找不到人了,顾客找到商场,经销商人去屋空,维权过程麻烦又闹心。
想要避免这类问题,一方面要按照家里的施工进度提前把东西定好。
另一方面要考察商家的信誉度,线下购买尽可能选择品牌直营店或是总代理,这样加工和售后服务都更有保障。
同时把送货时间写在销售单里,万一出现送货延迟可以作为维权的依据。
图源:网络
问清楚附加费用
产品的送货安装、定制的附加费用,都是容易被忽略导致多花钱的部分。
如门窗的五金,定制柜的特殊柜门、五金拉篮,推拉门的工艺等,都要单独计费的。
瓷砖、地板、卫浴等的送货费一般要满一定金额才给免费送。
网购家具有的物流只负责送货到楼下,如果没有电梯,送货上楼的费用还要自己出。
买窗帘,窗帘的倍数、锁边的装饰、褶皱工艺等,加起来可能比窗帘布还贵。
图源:住范儿自摄
多渠道购买更省钱
“不管黑猫白猫,能捉住老鼠就是好猫”,想省钱又买到更好的东西,就要多渠道购买。
线下不一定贵
线下比线上贵,这是马爸爸曾经省去了“中间商赚差价”,给大家灌输的概念。
但时至今日,线上的东西不便宜也是大家普遍认识到的。
况且装修材料,很多产品需要看实物、比材质,大部分还是免不了要在线下购买。
线下购买就别怕麻烦,多走多看,货比三家,择优录取。
线下市场价格对比:高端建材商场>本地建材市场>临街商铺
图源:住范儿自摄
一位装修3套房的网友给出的经验,预算有限的情况,去高端市场看工艺和技术,价格太贵的,可以去本地建材市场或临街店面,找人照着工艺做,材料一样能省下不少钱。
这时候不一定全靠大牌了,有些当地的工厂做出的产品,质量材质都过关,价格则比大品牌的优惠很多。
有个朋友家的折叠门就是这样操作的,做一个4门折叠门:
• 网购折叠门五金,四门约500~600元;
• 门板定制,20mm厚的板材,爱格板约500元/㎡,普通板材150~300元/㎡,按骊柱折叠门四门的最大面积算是4.28㎡,约642~2140元;
• 木工安装,300~500元。
按最大面积计算,总价为942~2640元;
而骊柱的四门折叠门价格大约在4300元左右,自制折叠门的价格只有其1/4到1/2。
图源:网络截图
我的浴室柜也是这样来的,一样品质的实木浴室柜,本地厂家的价格比一线品牌便宜了1/3。
图源:住范儿自摄
一些东西网购更省心
我是一个不会砍价的人,所以会图网购省事。
卫浴五金这样的小件,网上买品牌的,比线下便宜,线下都是代理商,除了直营店,我们也分不清真假,还不如在网上买,价格更透明。
图源:住范儿自摄
还有家电,线上线下我都问过,型号大都不一样。
业内的朋友说,线上和线下比,产品细节会有差别,这也是一种对线下经销商的保护。
图源:住范儿自摄
那该怎么选,我觉得,价格差不多的情况下,网上的品牌家电功能更全,我喜欢的功能线下的产品不全面。
关于使用寿命,我个人认为,同一个品牌的产品,线上和线下质量、售后都是有保障的。
细节的东西我不太在意,具体配件好在哪,也只有做二手回收的人才懂,我们这些用户,卖二手家电几乎都是最低价白送给人家。
这里我只是表达个人喜好,更看重质量的小伙伴自由取舍。
图源:住范儿自摄
多渠道均可操作
现如今,购买渠道已经不再局限于网络平台的购物节和线下门店促销了,大大小小的直播、团购等,也都是薅羊毛的好地方。
有粉丝表示,在群里团购的施耐德开关,有一部分5折,还有一部分3折就买到了,比官方的旗舰店还便宜。
如果有特殊要求,也可以到生产基地购买,比如北京装修的朋友会去霸州、香河买家具;还有人专门去佛山乐从、龙江的家具城买家具,顺便旅个游。
不过这种更适合买全屋家具的人,或是预算5w以上,如果只是为了一个单品则意义不大,熟悉产品产地的人,在1688上批发也是一样的。
图源:新浪乐居
我国的知名家具生产基地:北香河(河北)、南顺德(广东)、东蠡口(苏州)、西成都、中南康(江西)。
图源:网络
购买渠道总结:
• 线下不怕麻烦,多走多看,高端市场选设计,中端下单买材料,临街商铺做工艺;
• 网络平台,多平台比价;
• 团购、直播见机行事;
• 产地溯源看需求,根据消费标准,选择去实地发货还是在1688批发;
• 无论在哪买,要懂得看品牌和厂家授权,产品的质量认证,确保正品为前提。
图源:大艺术官网,地板CARB2环保认证
关于装修材料选购就说这么多,想看产地溯源的小伙伴可以给文章【点赞】,赞够多(无上限,哈哈~)我们会单独写一期各类家装材料产地溯源的文章。
关于装修材料,你还关心哪方面的内容,评论区留言啊~
拓展知识:
标题:统帅油烟机维修怎么样(统帅油烟机售后服务电话)
地址:http://www.cdaudi4s.com/xiyiji/weixiuzixun/10360.html

