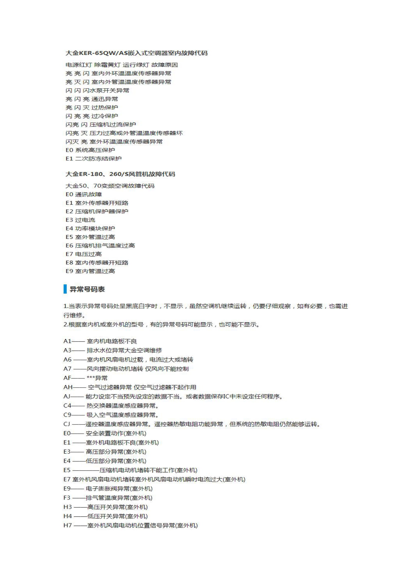
大金空调全套故障代码大全

 

大金空调全套故障代码大全

 

大金空调全套故障代码大全

 

大金空调全套故障代码大全

 

大金空调全套故障代码大全

 

大金空调全套故障代码大全

 

大金空调全套故障代码大全

 

大金空调全套故障代码大全

 

大金空调全套故障代码大全

 

大金空调全套故障代码大全

 

大金空调全套故障代码大全

 

大金空调全套故障代码大全

 

大金空调全套故障代码大全

 

大金空调全套故障代码大全

 

大金空调全套故障代码大全

 

大金空调全套故障代码大全

 

大金空调全套故障代码大全

 

大金空调全套故障代码大全

 

大金空调全套故障代码大全

标题:大金空调维修代码有哪些(分享大金空调全套故障代码大全)

地址:http://www.cdaudi4s.com/zhongyangkongdiao/fuwuxiangmu/7349.html