前沿拓展:
小天鹅洗衣机使用说明
全自动洗衣机的出现极大地节省了人们的业余时间,方便了人们的日常生活,随着我们使用全自动洗衣机频率的增加,如何正确使用全自动洗衣机变得尤为重要,下面跟随小编一起来看看如何按照小天鹅全自动洗衣机说明书来洗衣吧。
1.小天鹅全自动洗衣机说明书--小天鹅波轮洗衣机篇
连接好电源,保证你家的电源线路安装漏保和接地,否则可能发生严重的触电事故,还有就是安装好自动水龙头,保证地面平稳。 把要洗涤的衣物和洗衣粉及添加剂(软化剂、漂白剂等)故入洗衣机内,并将机盖关上。
(1)启动电源按钮,让洗衣机可以接受控制。
(2)根据需要洗涤衣物的多少加水量。
(3)选择洗衣流程:有浸泡、洗涤、漂洗、脱水四个流程,可以根据自己的需要做选择。当你做出选择时,相应的过程指示灯就会亮,它亮多少个,说明它这些程序都要做,哪果按到脱水,说明它只完成脱水程序,其它一概不动.你每按一下按钮它就会有相应的程序。
(4)还有标准和柔和选项,这个是指洗衣的力度,快速还是慢速,这是指洗衣的时间长短。
(5)按一下开始按键洗衣机就按照你的指定要求自动完成全部洗衣过程。
2.小天鹅全自动洗衣机说明书--小天鹅滚筒洗衣机篇
相对于波轮产品,滚筒洗衣机不止在洗衣原理上与波轮洗衣机不同,滚筒洗衣机的操作模式大相径庭。当然首先也是先放进衣服和洗衣粉,打开电源再调好洗衣程序,按开始键开始洗涤,不过相对于波轮式洗衣机,滚筒洗衣机在使用的过程中有一些注意事项:
(1)放好衣物之后,电脑根据衣物的多少会自动控制水量,水够了以后上水自动停止。洗衣的时间是不可以自定义的,洗的是什么材料的衣物,就选到那个档位。
(2)滚筒洗衣机一定要使用低泡洗衣粉,并且量要非常少,用量过多时会产生泡沫,泡沫会从门圈和皂盒中溢出,洗衣机会发出警报,所以只要使用低泡洗涤剂并减少洗涤剂的用量就可以解决。
(3)滚筒洗衣机洗衣服时,可能看不到水流,这是因为滚筒洗衣机的洗涤原理是靠摔打,当水量过多时不仅浪费水,还无法形成有效的摔打。但在漂洗时会增加水量,所以不用担心最终的洗净效果。
以上就是小天鹅全自动洗衣机说明书在使用过程中的一些注意事项啦,建议大家不要忽略这些操作中的小细节,毕竟正确使用才能保证洗衣机工作地更持久。
2021年了,没人去河边打衣服了吧?
洗衣机已经是家家必备了,这个没人反对吧?
家用洗衣机应该怎么选?看完这篇文章你就知道了。
这篇文章,我耗时两天两夜终于整理出来了,包含了目前洗衣机的分类,洗衣机必看参数和不重要的参数,涵盖了市面上几乎所有价位的洗衣机推荐。
从0-2000元,2000元-3000元,4000元-5000元,6000元以上,从五百到一万,各价位的洗衣机高性价比款型推荐,可以根据自己的需求直接拉到对应模块进行查看。
⭐注:本文不涉及洗烘一体和洗烘分体的讨论~后期会单独写文章分析,谢谢支持!
⭐太长不看,直接抄作业~ ⭐敲黑板!超详细选购指南~ 一、永恒不变的话题:波轮or滚筒? 二、你能确定洗衣公斤数吗? 三、预留摆放空间 四、排水方式怎么选? 五、老生常谈的电机 六、转速越高越好? 七、被忽视的内筒 八、不要尬吹洗净比! 九、压轴戏!洗衣机功能选择 ⭐划重点!高中低端怎么选? ⭐看花眼了?那就直接买它!⭐太长不看,直接抄作业~以下推荐机型带有强烈的主观色彩,没有广告,不恰烂钱,全部来自个人经验和消费者反馈,欢迎补充、指正。
❥2000以内性价比选择:
租房党直接选云米 WT8S
如果是家用,首选创维 XQG80-B40MD,其次小天鹅 TG100V120WDG
❥2000~3000:小天鹅 TD100VN60WDG
❥4000~5000:美的 MD100VT717WDY5
❥6000~:
这个价位就不谈性价比了,黑科技已经堆满了,至于颜值,怎么开心怎么来
⭐敲黑板!超详细选购指南~一、永恒不变的话题:波轮or滚筒?
波轮适合人群:
❥租房:波轮洗衣机的价格相对较低,性价比高,并且已可满足日常的洗衣需求
❥老人家:如果老人家一直都是使用波轮洗衣机,突然如果换成滚筒的话,可能会用不惯
滚筒适合人群:
❥对家居装修有要求的,希望洗衣机可以融入家居装修中的
❥比较在乎洗衣损耗的:滚筒衣服磨损比较少,而且有很多特色的洗衣功能(羽绒洗、羊毛洗、真丝洗等)可满足各种洗衣需求。
❥南方回南天比较多,滚筒洗衣机很多带有烘干功能,更实用
二、你能确定洗衣公斤数吗?
公斤数指的是洗衣机一次洗涤的干衣重量。
以家中人口数估算:
❥我们以每人每天大约会换掉1.5公斤的衣物来做估算,用家中人口数x1.5(kg)就可以得知家中基本需要的洗衣机容量,而若需要洗被单、床罩等寝具用品,或者是冬季的厚重衣物,建议可以多估3-5公斤的重量,以一般常见的三人家庭为例,(3x1.5)+4=8.5,选择8公斤左右的容量的洗衣机就很够用。
考虑洗衣习惯:
❥习惯每天洗衣服的人可以选择小容量的洗衣机,多天洗一次衣服的人则可以考虑较大容量的洗衣机。
三、预留摆放空间
图源网络,侵删
除了估算洗衣机容量以外,家里空间摆不摆得下也是非常重要的,建议在选购前先测量家中所要摆放洗衣机位置的长宽高,再选购合适的机种,另外洗衣机搬运时会通过的大门尺寸也需估量,以免购入后造成洗衣机无法进门的问题。
滚筒洗衣机的外形尺寸比较统一,高度为860mm左右,而宽度为595mm左右,厚度根据不同容量和厂家而定,一般都在460mm到600mm之间。但是背面需预留50mm左右的空位,用来装进排水管。
波轮洗衣机的尺寸会随着容量的变化而增加,5kg的长宽一般为500*510,6kg的长宽在550以内,7kg的通常会接近600*600,8kg及以上就会超过滚筒长宽,波轮高度一般为920mm,现在的折盖为了美观也越来越大,上部也应该至少预留40公分.
差点忘了说了,若是选择滚筒式洗衣机,记得要预留50~60公分左右开门拿取衣物的位置,以免使用时遇到无法开滚筒门的尴尬。
四、排水方式怎么选
图源网络,侵删
这一块就不长篇大论了,在整个洗衣机选购流程里,排水方式应该是在装修时就考虑好了的,无需过多纠结。
洗衣机的排水方式有上排水和下排水两种主要排水方式,波轮洗衣机绝大数采用下排水,有一部分滚筒洗衣机采用下排水,有一部分采用上排。
这两种排水方式,各有优缺点,既然都在市面上有售,就证明这两种排水方式都有需求,概括的说来下排水简单省电,但是要求洗衣机离地漏近,上排水略微复杂,废水可二次利用,而且受地漏的限制不大。
上排水洗衣机适合家里没有特地为洗衣机设计安放位置,比如厨房,卫生间马桶旁,阳台没有专门洗衣机地漏的情况,可以将水直接排到水池或者马桶里。
只要我们家里有预留洗衣机的位置,上下水都很方便,就可以选择下排水洗衣机。
五、老生常谈的电机
家用洗衣机大多都是变频DD电机或者BLDC电机,其他电机并不是主流,要么落伍了,要么太高端了。要说明的是,BLDC指的是直流变频无刷电机,DD直驱指的是传动方式而不是电机类型,也就是说,其实都是BLDC电机,DD电机也属于BLDC电机。
我做了个表格对比BLDC和DD,大家看看,心里有个数就行,具体的选择要根据预算来的。
六、转速越高越好?
没必要追求高转速,高转速虽然代表同品牌下更好的电机以及更好的用料,但是高转速对洗衣没什么影响。高转速影响的是脱水效果,一般来说800-1000转就满足日用,1200转脱水效果就非常出色了。1200转往上确实脱水更好,但脱水率提升有限,噪音却更大。
转速高就意味着对机械部件的要求高,轴承、脱水桶的动平衡等级也将会提高,机械部件的提高=价格也会对应提高。
七、被忽视的内筒
图源网络,侵删
衣服的洗净度和磨损率与洗衣机的内筒有很大的关系,无论内筒做了如何的改进,最终目的只有两个:洗得更干净、磨损率更小。内筒采用了无孔设计,可以有效降低衣物的磨损,在洗涤的过程中防变形、防勾丝、防污染,从而达到呵护衣物的效果。
为此各大厂商也推出了不同的内筒:例如海尔的弹力筋内筒、三星的钻石内筒,博世西门子的雨滴式内筒,东芝的渗透技术内筒,LG的珍珠按摩内筒,卡萨帝的枕形柔护内筒,美的小天鹅的3D立方内筒等等。
这样的内筒既扩大了与衣物的接触面积,又因为其柔和圆润的立体设计而减少对于衣物的磨损。这样的设计能够在洗涤时获得更好的洗涤效果,并且间接地减少了脱水口对衣物纤维的损坏。所以说内筒的设计在改善洗涤效果和减少磨损上有一定的帮助。
八、不要尬吹洗净比
洗衣机的洗净比,表示的是洗衣机洗净衣物的能力,是洗衣机的重要性能质量指标之一。波轮洗衣机的洗净比一般在0.8-0.9之间,而滚筒洗衣机的洗净比一般在1.03-1.25之间,理论上为越高越好。目前,中国国家制造标准规定合格值为0.7,达到0.91的就是一级能效级别。
标准滚筒洗衣机的转速只有500多转。市面上已很难找到这么差的洗衣机了,因此,滚筒洗衣机的洗净比超过1很正常,不要听导购员吹洗净比了,各家洗衣机都差不多,这年头没人把洗净比当卖点,除非个别产品登峰造极。
在不加热的情况下,在洗涤时间相同的情况下,滚筒洗衣机的洗净率是无论如何都比不过波轮的(不过,滚筒洗衣机洗涤时间一般情况都会超过波轮洗衣机,所以滚筒洗衣机洗净比整体上高于波轮洗衣机)
九、压轴戏!洗衣机功能选择
❥杀菌!绝对要排在首位!
为了保障衣物洗得干净卫生,建议选择具有除菌程序的洗衣机,如果洗衣机没有除菌程序,那么每年除菌液的采购也是一笔不小的开销,长久考虑建议还是选购具有除菌功能的洗衣机。
洗衣机除菌类型主要有高温除菌、紫外线除菌、银离子除菌、臭氧除菌,电解水除菌五种。无论是哪种除菌方式,只要充分发挥作用都可以达到非常高效的除菌效果。
1、高温除菌
这个功能还是很实用的,95度高温洗,可以洗内裤啥的,细菌啥的是真的不用怕了,而且家里有小孩的,这种就比较方便啦。不过要注意的是,内裤不要和袜子放在一起洗,袜子难免沾染一些真菌啥的,而高温洗并不能洗掉这些真菌的。所以要格外注意。
2、臭氧除菌
臭氧是高效的杀菌剂,也叫活氧除菌,融水之后形成臭氧水来杀菌。优点呢是可增强洗涤的去污的能力,常温就可以的,所以不上衣服,杀菌也很搞笑,但臭氧呢实在是不太安全。释放的浓度要符合标准才行,而且氧化性也有可能会导致衣服的变色哦。
3、Ag+银离子除菌
银离子能够吸附细菌和其他有机物,普通的银离子能和细菌反应,使细菌失去活性。光动银离子再普通基础上增加了发射蓝光的装置,除菌种类多。纳米银离子内外桶材料表面含有银的纳米材料,洗涤到最后会释放银离子以达到除菌效果。
4、紫外线除菌
紫外线除菌可以清除大部分日常接触的细菌病毒,但孢子、孢囊和病毒比自养型细菌耐受性高,一般不能处理完全,所以紫外线消毒一般与其他除菌消毒方式组合使用。
5、电解水除菌
电解水除菌技术有两种,一是将自来水电解,分别用于洗涤及除菌,效果较好且无残留,但除菌成分与光照、空气等接触后容易降解为普通水,失去效果;二是搭载负离子发生器,对空气中的水分电解出氢氧根,抽出细菌中的氢,从而去除细菌。但要想达到较好的效果,需要持续释放。
❥自动投放
一个很普及又很实用功能,当我们洗涤不同量、不同脏污程度的衣物的时候,总是要纠结这次该放多少洗衣液,放多了、放少了都不好,洗衣机的自动投放功能就能帮你解决这个问题了,带有洗衣液自动投放功能的洗衣机,能自动检测衣物的量,随即计算需要投放的洗衣液的量。
因此,我们只需要在洗衣机的投料盒存放足够的洗涤液,每次洗衣只需要将衣物放到洗衣机内筒就可以了,自动投放功能将让我们不用再纠结洗衣机该放多少洗衣液。
❥空气洗?!什么玩意儿?
空气洗就是在洗衣舱中注入高温高压的气体,通过机械力带动洗衣舱内部的气体运动产生强大气流,面料经过气流揉搓、失压膨化和柔软后,衣物纤维充分伸展并恢复面料的柔软和弹性,同时以强风吹走毛屑和灰尘,达到蓬松衣物、抚平褶皱、除尘去异味、杀菌除螨虫、还原衣物光泽的效果。
觉得我啰嗦了?那我一句话总结:
空气洗就是用热气流对着衣物吹啊吹,达到缓缓风干的目的
从空气洗的特点可以看出,空气洗只能去除衣物上的异味、灰尘、为衣物除湿等,如果衣物上有油渍、污垢等不能被热空气吹走的物质,用空气洗是没有效果的。另外如果衣物上的异味是由于油渍或者污垢等引起的,那么空气洗除异味的功能可能也不会很明显。
所以“空气洗”只是适用于哪些看起来并不算脏,只是因为吃火锅、烧烤等或在其他味道较重的环境中让衣物沾染了一些异味,或者衣物表面有少许灰尘及衣物潮湿等不必用水洗的情况。
❥中途添衣很实用
波轮洗衣机可以随时开盖添衣,这个功能是给滚筒洗衣机准备的
滚筒洗衣机的中途添衣功能的意思是在洗涤过程开始以后可以自由添加衣物。是很实用的功能。
需要注意的是一般开门有三个前提条件:
1、内筒停止转动
2、筒内的水低于观察窗
3、水温低于50度
这个功能对我来说还是挺实用的。我是纯粹的“懒人主义“奉行者,能机洗绝不手洗,所以洗衣机是我形影不离的好朋友了。我平时在洗衣过程中,经常是洗着洗着,突然想起某个角落(比如椅背上、床头边等)还有没洗的衣服,于是中途添衣功能就派上用场了。
除了上面说的,临时添衣的功能外,它还能减少耗电量、省水省力。为啥呢?在没有中途添衣功能前,如果我们需要临时加衣服,就需要关闭洗衣机,然后重新开启洗衣程序,相当于重启一遍,这样浪费电不说还浪费水
⭐划重点!高中低端怎么选?低端(0-2000)云米 WT8S
云米这款型号为WT8S的波轮洗衣机,洗涤容量8公斤,支持智能感应,可根据衣物重量,自动匹配水位和洗涤程序。
可从重量,衣物,水位,状态四重感知自动定制洗涤程序,支持一键智能洗,免除手动设定的烦恼。采用钢化阻尼玻璃上盖。内桶使用不锈钢材质,带有提升筋,增加摩擦力。洗涤功率470w,脱水功率350w。
TCL XQG100-P300B
TCL这款型号为XQG100-P300B的滚筒洗衣机,容量10KG,1级能效。采用德国设计的CIM变频电机,低噪音,转速可达1200转/分钟。
功能方面,16种自编程洗涤程序,水温0-95°C可调,支持中途添衣、高温加热洗。拥有智慧感知功能,可自动感应桶内环境、衣量多少等,避免错误操作带来的隐患。护色洗涤功能配合S型喷淋提升筋,内凸式蜂巢结构内筒,可有效减少衣物磨损。
安全方面,支持智能断电和童锁功能。外观上,箱体一体成型,U型侧板花纹物理减震。LED显示屏,电脑控制,有分类洗涤盒。
创维 XQG80-B40MD
有些人觉得创维入选很意外,注意,我推荐的是性价比机型,而不是哪个品牌热门就推哪个。所以在文章的开头就强调过了,我的推荐带有强烈的主观色彩,不喜勿喷。
创维直驱B40系列采用DD变频直驱电机,控制更精准、噪音更低、寿命更长,最高可达1400rpm转速,同时实现90度真丝柔洗功能。
门封条内含纳米银离子,提升筋增配Ag+发射器,双效银离子抗菌除菌率可达99%。65度高温煮洗专业除螨,两次高强劲水流深层冲刷,除螨率达97%。洗完衣物追加4分钟抖动,蓬松舒展,直接晾晒不起皱。
小天鹅 TG100V120WDG
这款小天鹅 TG100V120WDG 滚筒洗衣机,鎏金色外观涂色,10公斤超大容量。搭载了1400转的BLDC电机,节能高效,动力持久。
配有双重based稳定系统,4根环抱式阻尼避震+3块动态平衡块,最大程度上固定洗衣机。可根据衣物类型延长或缩短洗涤时间。
3D喷淋系统带走衣物残留的泡沫。防霉抗菌门封圈,内筒照明灯方便拿取衣物。支持混合洗、婴儿洗、浸泡洗、节能洗等多样化的洗涤程序。支持桶自洁功能。一级能效认证,外观尺寸为(长*宽*高)560*595*850mm。
这个档次的洗衣机算是中端洗衣机,除了基础的功能外,主要增加了烘干功能,同时也侧重拥有了部分高级技术,从而实现差异化优势。总之这个价位我们的选择非常多,根据自身需要灵活决定吧。
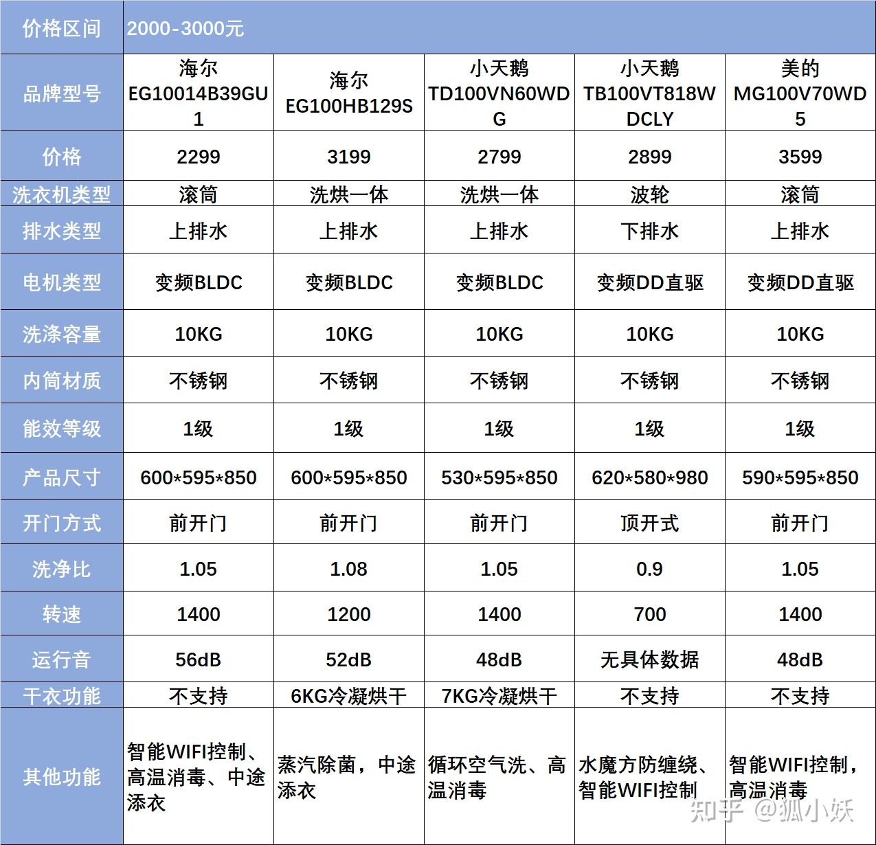
海尔 EG10014B39GU1
海尔这款型号为EG10014B39GU1的滚筒洗衣机 ,1级能效,容量10KG,适合大家庭使用。采用BLDC变频电机,动力强劲,洗涤/脱水转速最高可达1400转。此款产品最大的特色在其10KG大容量的设计和消毒洗功能。
ABT双喷淋系统、AMT防霉抗菌窗垫配合着消毒洗功能,洗涤空间相对洁净。LED显示屏设计,11°面板倾斜交付设计。
支持高温筒自洁(最高90℃高温)、预约、中途添衣、防缠绕、电辅加热洗涤烘干、进水阀排水阀漏水保护、自动断电等。16大洗涤程序,包含羽绒洗、内衣洗、羊毛洗等特色程序,洗净比为1.03。产品尺寸(深宽高)为600*595*850mm。
海尔 EG100HB129S
海尔(Haier)这款型号为EG100HB129S的滚筒,属于一款洗烘一体机,洗涤容量10公斤,烘干容量6公斤(烘干方式为热风烘干),配合机器自带的16种洗烘程序满足多样洗涤需求。
产品搭载有BLDC变频电机,最高转速可达1200转,洗净比高达1.08。内置NTC智能温控传感器,轻松实现衣干即停。
小天鹅 TD100VN60WDG
小天鹅 TD100VN60WDG 洗烘一体机,内置BLDC变频电机,国家一级能效标准,洗净比为1.05,高效节能。内设不平衡自矫正系统,运行噪音低至48dB,支持95℃筒自洁,40度预洗和60度主洗。
循环空气洗,热风循环,去除衣物异味。内置16种洗涤模式,支持专业羽绒洗、羊毛洗、15分钟快洗等模式。可通过APP远程操控,内置高亮筒灯,可中途添衣,尺寸为850*595*600m。
小天鹅 TB100VT818WDCLY
小天鹅水魔方波轮洗衣机采用水魔方三大水流科技,432个喷水口,三大水流顺次洗净衣物,高倍呵护,告别缠绕;特色羽绒服洗温和轻柔洗护,防止衣物结块和爆炸,洗的干净更蓬松,省时更省力;
国际认证羊毛洗国际认证羊毛洗,洗后针织衫触感细腻,不易变形缩水;无孔内筒防污染内筒特殊无孔设计,有效降低衣物磨损隔绝外界细菌;智能感知温度变化,自动调节洗涤时间和力度,自由省心;
智能自编程洗涤时长、漂洗次数、脱水时间随心设定,满足不同需求;直驱变频科技,动力强劲更平稳,精准控制洗涤节奏,使用寿命更长
美的 MG100V70WD5
美的、这款型号为MG100V70WD5的滚筒洗衣机,采用东芝DD直驱电机,容量10kg,相比普通电机,DD直驱运行更加安静,噪音低至45分贝,配备了真丝柔洗,小于90°筒内洗,呵护名贵衣物。
支持95°C筒自洁,拒绝衣物二次污染,配备多种洗涤程序。外观设计出色,圆形显示屏,洗净比1.05,一级能效。支持Wi-Fi手机智能控制。
4000-5000档次的洗衣机可以说各种基础参数都拉满了,主要的差距就在各种黑科技的侧重点不同。
LG FLW10G4W
原价 ¥4498,现 86 折入手立省 599 元
LG这款型号为FLW10G4W的滚筒洗衣机,洗涤容量10.5公斤,产品搭载了最新一代的被称为AI直驱变频电机(最高转速可达1400转/分钟),其可实现对衣料、衣量以及形状的感知,自动实现对洗涤模式的设定,搭配6种智能洗涤程序,实现高效洗涤。带有升级版的“蒸汽洗PLUS”功能,高效除菌的同时,还能抚平衣物褶皱。
为降低运行声噪以及震动,产品新增震动传感器、搭配3个摩擦阻尼器+4个重量平衡器,有效保证内筒的平稳运行。产品新增App智联、支持中途添衣,带有速净喷淋,有效避免二次污染的产生。
海尔 EG100HPRO6S
海尔 EG100HPRO6S 烘洗一体机,利用360°微蒸汽循环热风,深入纤维,带走异味;筒内微润湿度,给衣物带来按摩般享受,焕发衣物蓬松柔软质感。突破性采用60℃蒸汽除菌螨,物理方式有效去除纤维深处的细菌和螨虫,守护家人放心穿衣。
NTC智能传感,精准控温。65一85℃智能变温,柔软蓬松。JIT衣干即停,16M/S热态均匀风,防止过度烘干、抚平褶皱。BLDC变频电机带来强劲的洗脱力量,同时降低噪音、平稳运行。产品尺寸:600×595×850mm
三星 WW80K5210VS
这款三星白水晶系列WW80K5210VS/SC滚筒洗衣机拥有8公斤容量,1140px纤薄机身设计节省空间。创新的安心添设计可在洗衣中途随时添加衣物,方便贴心。专利泡泡净洗技术能使洗涤剂渗透到衣物纤维中,充分去除污渍。1200转智能变频电机动力强劲,节能降噪。
美的 MD100VT717WDY5
美的 MD100VT717WDY5 洗烘一体机是美的直驱洗烘的新款旗舰机型,采用第五代东芝DD直驱电机,运行更加平稳、安静,磨损率更低,其安静程度可达睡眠级,夜晚洗衣也无妨;运行平稳,机身不会因久用而位移;
低磨损率,可以带来20年以上的无忧运行保障。同时动力更强可以带来更高的洗净比和烘干效率。烘干方面,采用分子级烘干技术,内置3个NTC传感器,可以避免衣物过度烘干。
应对婴儿以及敏感体质人群,还具有巴氏除菌的深层清洁模式。在洗涤剂的把控方面,该机的溶旋风技术可以激活洗涤剂活性,使洗涤剂溶解彻底,带来更好的洗衣效果,洗涤更干净。
小天鹅 TD100V866WMADG
小天鹅TD100V866WMADG 10公斤水魔方滚筒洗烘一体机是小天鹅高端旗舰机型。搭载BLDC变频电机,1400高转速,内设不平衡自矫正系统,减少洗衣过程抖动;16种洗涤模式,包括羽绒服洗、羊毛洗等,智能洗可根据衣物重量智能调节洗衣进程;
特有水魔方冷水洗涤不加热,通过三大水流有序而强劲的洗涤深层瓦解污渍,保证衣服鲜亮无褪色,呵护纤维平整无受损。
3D立方内筒搭配魔力提升筋,模拟搓衣板摔打污渍,深层瓦解污渍,净衣更护。纳米银离子除菌,提升筋的银离子遇水缓释,99.99%除菌率,安全健康。配备烘干功能,NTC智能传感器可实时监测筒内温度计干衣程度,衣干即停,防止过度烘干引起的衣物变形、缩水;
5档定时烘干,除菌除螨,热风柔烘免晾晒,即烘即穿。支持95℃筒自洁;门圈采用抗菌材质,内筒带照明灯;洗净比1.08。
西门子 XQG100-WN54A2X40W
西门子 XQG100-WN54A2X40W 洗烘一体机属于西门子悠享系列,洗涤容量为10KG,烘干容量为7KG。内置BLDC变频电机,最高1400转脱水速度,内置智能除渍功能。采用冷凝式烘干,iSensoric智感技术,自动检测气流温度。
内置三档洗烘模式,支持60分钟快速洗烘、专业羽绒洗烘、羊毛洗烘等模式。高精全触控面板,480mm大视窗电磁门,内筒内置LED照明,方便黑暗中取衣。国家一级能耗标准,尺寸为848*598*590mm。
LG FG10TV4
LG这款型号为FG10TV4的滚筒洗衣机,洗涤容量10.5公斤,产品搭载了最新一代的被称为AI直驱变频电机(最高转速可达1400转/分钟),其可实现对衣料、衣量以及形状的感知,自动实现对洗涤模式的设定,搭配6种智能洗涤程序,实现高效洗涤。
带有升级版的“蒸汽洗PLUS”功能,高效除菌的同时,还能抚平衣物褶皱。为降低运行声噪以及震动,产品新增震动传感器、搭配3个摩擦阻尼器+4个重量平衡器,有效保证内筒的平稳运行。产品新增App智联、支持中途添衣,带有速净喷淋,有效避免二次污染的产生。
此区域我等普通青年看看就好,土豪的世界你不懂。
西门子 WM12P2602W+WT46G4000W
LG FLW13NWB
松下 L169+9098V
AEG L7FEE1612N+T7DEE834
以下推荐机型带有强烈的主观色彩,没有广告,不恰烂钱,全部来自个人专业经验和消费者反馈,欢迎补充、指正。
以下推荐机型带有强烈的主观色彩,没有广告,不恰烂钱,全部来自个人经验和消费者反馈,欢迎补充、指正。
❥2000以内性价比选择:
租房党直接选云米 WT8S
如果是家用,首选创维 XQG80-B40MD,其次小天鹅 TG100V120WDG
❥2000~3000:小天鹅 TD100VN60WDG
❥4000~5000:美的 MD100VT717WDY5
❥6000~:
这个价位就不谈性价比了,黑科技已经堆满了,至于颜值,怎么开心怎么来
拓展知识:
标题:小天鹅洗衣机使用说明(小天鹅洗衣机使用说明书图解)
地址:http://www.cdaudi4s.com/kongdiao/weixiuzixun/26888.html


