前沿拓展:
美的变频空调主要包括“数智星”、“数智星S ”、“数智星R ”挂机系列和“数智星M ”、“数智星R ”柜机系列等。“数智星”变频系列空调电路原理基本相似,本文以美的KFR-26/33GWCBPY(11BPY)型变频空调为例,介绍该系列变频空调保护电路故障判断与检查修理方法。
1、故障代码含义
“数智星”变频系列空调的保护功能比较完善,其自诊断功能将事先编好的多种检测子程序写入到微处理器芯片(CPU)的存储器中,通过定期而有规律的对温度、压力、电压、电流等参数的检测,与设定的标准参数进行对比、判断和逻辑推理,当空调系统发生故障时,就会显示故障代码,提示故障部位及原因。
故障代码由LED指示灯显示,内机设有5个指示灯(其中LED5未作故障代码显示),和遥控接收头、强制制冷、制热开关一起安装在内机操作显示面板上,其中LED5(待机)指示灯未参加故障代码组码,不论哪种故障代码LED4(工作)均处于闪烁状态。外机只有一个待机工作指示灯,常亮为外机工作状态,0.5HZ闪烁为待机状态,1HZ慢闪为外机存在故障。
内外机故障 代码及含义如下表所示。
2、电源保护电路
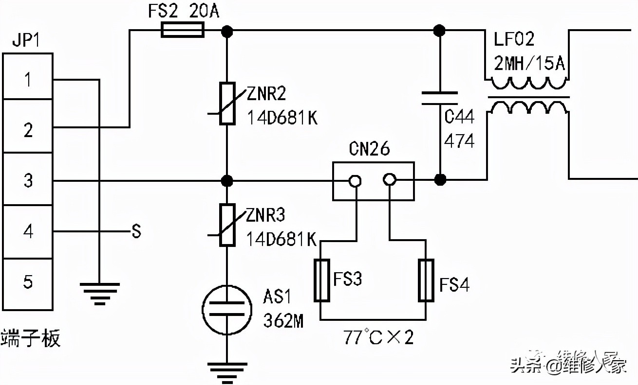
1)过压和防雷击保护。
室内机过压保护电路如图所示,当电源插头输入市电电压升高,或错相(如电网检修时误将AC380V电压引入等)时压敏电阻ZNR1将快速击穿烧断,过大的击穿电流将使电流保险FS1熔断,切断市电输入,保护电路元件不被损坏。
外机过压保护如下图所示,由ZNR2和FS2实施过压保护。同时压敏电阻ZNR3和放电管AS1起防雷击保护作用,防止雷电等瞬间产生的脉冲高压通过电网窜入、保护内、外机电路不被损坏;
2)超温保护。
由两只77℃温度保险FS3 、FS4串接在外机供电回路中见上图所示。当发生制热或除霜控制失灵,导致温度过高时,FS3 、FS4熔断,切断外机供电,保护塑料组件及机壳等不因过热而产生变形,损坏温度保险熔断时,内机会产生相应的故障代码详见上表;
3)防启动大电流冲击保护。
有关电路如图所示:
压缩机驱动功率模块TM33(20A)的P、N输入+300V直流电源,采用C81~C85进行滤波,总容量为1400UF/400V(280UF*5),在刚开机时其初始充电电流非常大,为防止高压整流桥堆DB1、电流互感器L2、电流保险FS2等器件过流损坏,通过正温度系数热敏电阻PDC1(40)来抑制该冲击电流。因PDC1阻值随温度升高而增大,所以充电电流(使其温度升高)会引起PDC1阻值迅速增大,导致+300V电压下降,此时不能满足外机辅助电源和变频模块 )TM33电路正常工作需要。当外机微处理器IC1(MB89865)电路工作后,其54脚输出高电平,经IC3(2003)反相驱动,14脚输出低电平,继电器RL3得电吸合,常开触点接通后将PDC1短接为负载正常供电,实现防大电流冲击保护。
保护电路故障可能有两种情况:
一是被保护电路发生故障时,保护电路动作,取消激励信号、切断电源或显示故障代码,只要排除电路故障,保护动作就会解除,使电路恢复正常工作二是被保护电路正常,保护电路自身存在故障保护失效,产生误保护。此时应及时修好保护电路,使其处于正常警戒状态,防止被保护电路一旦发生故障而造成更大损失。
电源保护电路发生故障时,通常表现为整机不工作,指示灯不亮,手动或遥控开机均无反应或工作异常等。
拓展知识:
标题:空调接收维修(“空调维修”)
地址:http://www.cdaudi4s.com/kongdiao/weixiuzixun/8744.html


