精密空调系统维修案例(精密空调维修保养)

前沿拓展:


空调的制冷系统是一个压力系统,并且在维修时可能进行焊接、通电运行等操作,所以存在触电、冻伤、烫伤和爆炸等危险。为了维护操作人员的切身利益和生命安全,请各维修人员自觉遵守以下安全操作注意事项。

空调制冷系统维修安全操作规程,你值得拥有

一、整体检查

如果需要检测机器的压力、系统各点运行温度值等参数,若为分体机必须在连通室内、外机的情况下进行。

如果需要连接压力表检测压机排气压力,请在机器静态时连接好压力表,避免在运行时连接造成高温烫伤。

如果需要用手感触压机排气口至冷凝器段管路的温度,请先用手指快速试探,以免造成烫伤。

二、焊接操作

如果需要进行焊接操作,必须先放掉系统里的氟里昂,并且在焊接时请戴好防护眼镜。

放氟过程中,操作人员不得面对工艺口或对着他人放气,避免被氟利昂冻伤。

焊接时请遵守相关的焊接安全操作规程。

三、压力检漏

如果需要对系统实施压力检漏,必须使用氮气进行,严禁使用其它易燃易爆气体。充入系统的氮气压力不允许超过3MPa。

在使用充氮接头进行充氮接头时,接头不得对着人和其它可能造成损害的地方,以免接头飞出伤人或导致其它损失. 严禁在压缩机工作的情况下充入气体检漏。

四、通电运转

在单独对分体机室外机组维修时,不得在高压阀门或低压阀门关闭的情况下通电运行,避免压力过高产生系统爆裂事故或压缩机真空运转产生爆炸事故。在对室外风扇系统进行检查时,如果需要通电运转,必须保证在空调面板和风扇网罩安装好的情况进行。在通电的情况下检查机器请遵守相关的电工安全操作规程。

五、压缩机检查

如果需要对压缩机进行吸、排气性能检测,可单独拆下压缩机在空气中通电运转,严禁在封死压机排气口或吸气口的情况下运行压缩机。不允许利用压缩机进行抽真空操作。

六、加氟操作

如果需要在低压侧进行动态加氟操作,请使用复合式压力表缓慢地进行,不允许把制冷剂钢瓶倒置,并尽可能保证加入系统的为气体状态制冷剂。若为分体机必须保证此过程中室内、外机处于连通状态。

如果在系统完全无氟的情况下加氟必须先对系统抽真空,在保证真空度的前提下才可以充氟。

加氟过程中同时观察系统的压力情况,如有异常请及时终止操作。

七、外机清洗

如果需要对机器进行清洗,必须先拆下相关的电气零部件,清洗后接上电气部件必须在各连接处完全干燥之后进行。

清洗过程中压缩机接线柱必须做好防水保护措施,如果不慎沾水,请用干净的布擦干,并尽可能使之在最短的时间内完全干燥。

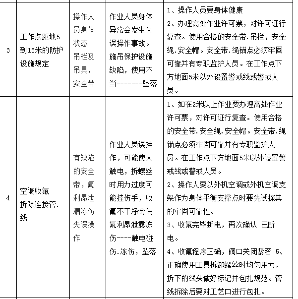
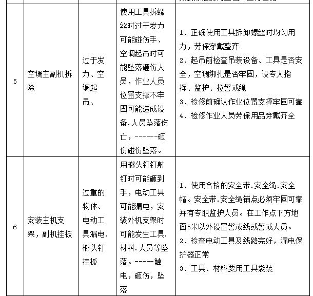
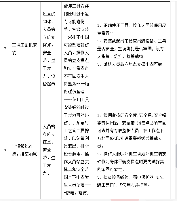
八、空调检维修安全操作细则

空调制冷系统维修安全操作规程,你值得拥有

空调制冷系统维修安全操作规程,你值得拥有

空调制冷系统维修安全操作规程,你值得拥有

空调制冷系统维修安全操作规程,你值得拥有

空调制冷系统维修安全操作规程,你值得拥有

拓展知识:

标题:精密空调系统维修案例(精密空调维修保养)

地址:http://www.cdaudi4s.com/kongdiao/weixiuzixun/9120.html