前沿拓展:
一、型号定义,外观及原理图
1、型号编码规则释义
X:洗衣机代号以汉语拼音字母X表示;
Q:自动化程度:全自动洗衣机
G:洗涤方式 滚筒式洗衣机,以汉语拼音字母G表示;
50:容量代号 洗衣机的容量在型号中以额定洗涤(或脱水)容量(kg)数值乘以10表示;
12866:转速、外观代号 洗衣机的最高脱水转速为1200转,866系列外观;
B:本洗衣机具有变频功能
例如:XQG50-B12866代表,全自动滚筒洗衣机,容量为5KG,具有变频功能。最高脱水转数为1200转,外观设计代码为866.
2、外观零部件名称及电原理图
二、故障显示及自检
1、自检程序进入方式:
同时按住“预约”按键和“强力洗”按键同时插电源插座上电进入自检模式,显示屏将会显示“tESt”与机器型号XXX交替显示, 此时按下“启动”按钮,电脑板将执行检测台检测程序:
电机和噪音检测在显示“tESt”的情况下,按下速度键,显示区显示实时速度。
a、顺时针10秒,50转
b、停10秒
c、逆时针10秒,50转
d、逆时针10秒,93转
e、逆时针10秒,200转
f、逆时针60秒,最高转
g、显示End
在测试完成之后显示End,按速度键将在电机停转之后重新开始测试程序;在自检运行过程中将不接受任何按键。
2、型号选择进入方式:
按额外漂洗键同时上电4秒之后,进入型号选择模式
A变频型号:
1.默认显示区显示146b,按速度键在
146b/126b/106b/96b/86b/145b/125b/105b/95b/85b之间循环可调。按温度按键存储设定值,之后断电即可。
2.电脑板未经修改之前默认为146b
3.第一次型号按照从大到小选择
146b/126b/106b/96b/86b/145b/125b/105b/95b/85b选择。存储一次之后不可以再次更改。
B非变频型号:
1.默认显示区显示146,按速度键在
146/126/106/96/86/145/125/105/95/85之间可调。按温度按键存储设定值,之后断电即可。
2.电脑板未经修改之前默认为146。
3.第一次型号按照从大到小选择146/126/106/96/86/145/125/105/95/85选择。存储一次之后不可以再次更改。
3、故障显示及含义
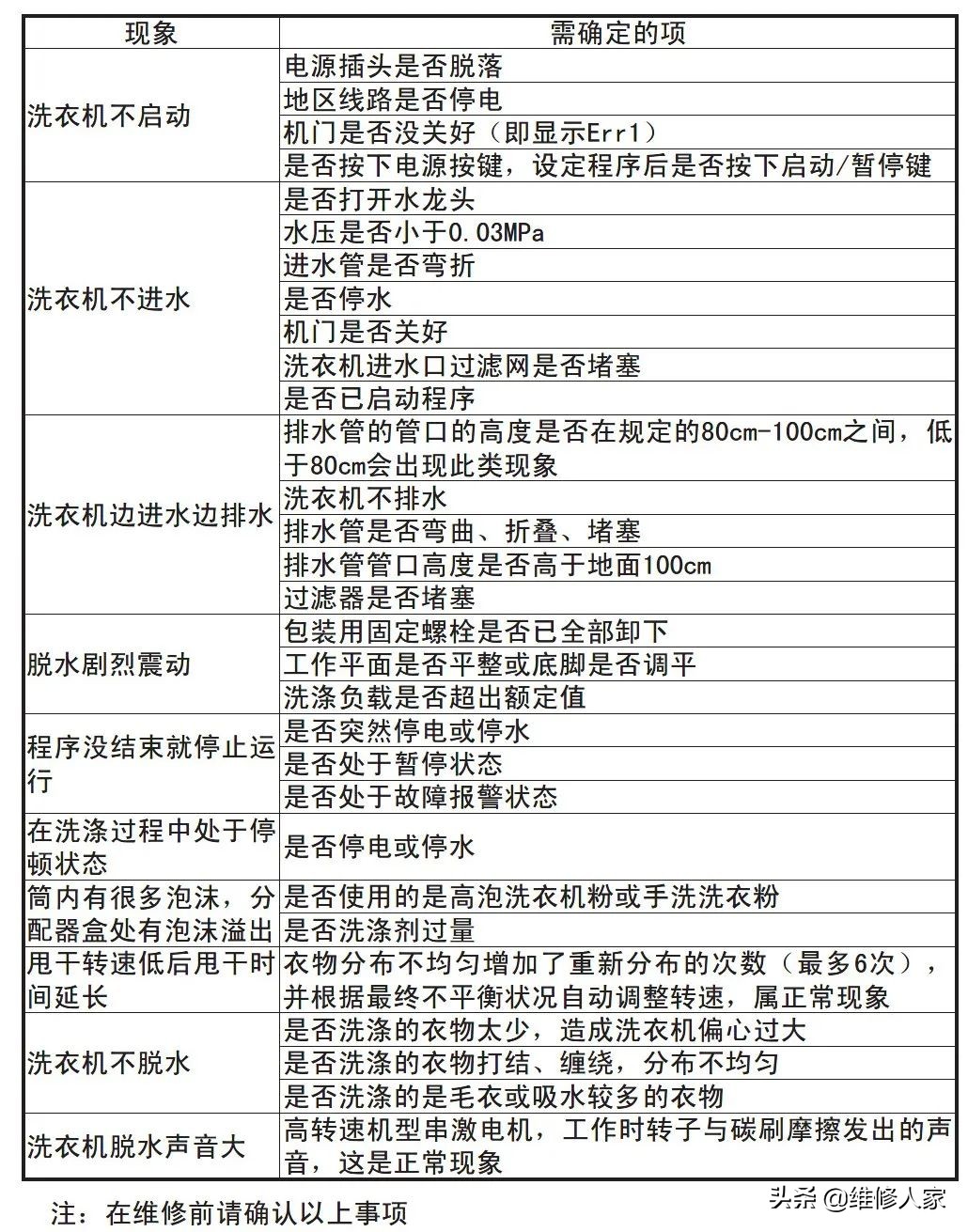
三、故障诊断及处理
1、非正常操作及其注意事项
2、故障诊断及维修
1)、Err1故障报警信息:门锁连续通电4次,每次间隔1秒,不能正常上锁;门锁连续通电4次,每次间隔1秒,不能正常解锁;门没有关闭到位,就启动程序。
检修方法:
2)、Err2 故障报警信息:排水故障,在6分钟内水没有排空检。
检修方法:
3)、Err3 故障报警信息:温度传感器没有连接良好或是损坏,在程序结束时显示此符号。
检修方法:
4)、Err4 故障报警信息:加热管可能损坏或在放入过多的衣物后,在设定的时间内没有达到预定的温度。
检修方法:
5)Err5 故障报警信息:8分钟内进水未到洗涤水位。
检修方法:
6)Err6、Err7 故障报警信息:电机停转报警。
1.电机过热保护开路损坏,连续4次测速器无速度反馈
2.电机出现堵转
检修方法:
7)Err8 故障报警信息:水位超过保护水位。
检修方法:
8)Err10检修方法:
9)EUAR 电脑板通讯异常,检修方法:
10)UNB:不平衡报警
11)不排水故障检修方法:
12)非正常噪音故障检修方法:
3、海尔滚筒洗衣机主要电器件参数
1.电机电子绕组常温下,用万用表检测电机插排的5和10端,电阻应为1.67-1.85欧姆;
2.电机转子绕组常温下,用万用表检测电机插排的8和9端,电阻应为1.68-1.87欧姆;
3.电机保护器常温下,用万用表检测电机插排的6和7端,检查电机是否导通;
4.电磁阀常温下,用万用表检测电磁阀两端,电阻应为3.6-3.9欧姆;
5.加热管当洗衣机工作时,用万用表检测检测加热管的输入端,正常电阻约为30欧姆。
四、拆卸指南
拓展知识:
标题:海尔变频洗衣机维修驱动板代码ef(海尔直驱变频洗衣机维修)
地址:http://www.cdaudi4s.com/kongdiao/weixiuzixun/9375.html


