前沿拓展:
冷却塔是水与空气进行热交换的一种设备,它主要由风机、电机、填料、播水系统、塔身、水盘等组成,而进行热交换主要由在风机作用下比较低温空气与填料中的水进行热交换而降低水温。
冷却塔的降温及耗水量分析:
在冷却塔的水气热交换中,水蒸发吸收潜热、湿空气升温吸收显热,是冷却水温度降 低的原因。据热平衡原理有:
Q= r×I+ C×CL×ΔT,Kcal/h ⑴
或Q=LO×(t1-t2),Kcal/h ⑵
式中,Q:冷却水释放的热量,即是冷却水塔的热负荷或制冷量;
r:水的蒸发潜热,Kcal/h;
I:水的蒸发量 Kg/h;
C:空气的比热 Kcal/kg.℃;
CL:空气的质量流量Kg/h
ΔT= T2-T1:空气通过水塔的温升,℃;
LO:冷却水的质量流量,Kg/h;
t1-t2:冷却水进出塔的温差,℃。
众所周知:水的蒸发潜热是很大的(约 2427.9KJ/KG 或 580Kcal/KG)而空气的比热则是很小的(0.2Kcal/kg℃),所以两种热量传递方式中,尤其是在气候温度比较高时,水的蒸发吸收的热量是引起冷却水降温的主要原因,而水、气之间的温差传递则是次要的,二者比值将随着气候条件而变化。通常,可设水蒸发吸热占总散热量的 75~80%,温差传热占 20~25%,并以此比值估计水塔的空气用量,但是实际上则不然,许多资料表明,实测数据亦证实,水蒸发吸收的热量随气候条件变化是很明显的,高可达 95%以上,低则小于 75%,了解冷却水塔的工作原理,就不难进行耗水量分析,如不考虑冷却水系统的漏损,则冷却水的消耗包括如下三部分:
①冷却水的部分蒸发:部分水蒸发引起冷却水消耗是正常的、必须的,其消耗量不仅同冷却水本身的质量、流量、降温幅度(即热负荷)有关,同时还和入塔空气的温度(包括干球温度和湿球温度)和质量流量有关,为了向用户提供较可信的蒸发数据,在收集并分析有关数据的基础上,用试验方法验证,测得数据用如下公式计算的:e=G(X2-X1)/L×100%
式中:e:水的百分蒸发量,%;
G:空气的质量流量 kg/h或kg/min;
L:冷却水的质量流量,kg/h或 L/min;
X2-X1:空气在出塔和入塔时的含湿量 kg/kg;
下表列出收集的文献数据及的实测数据,不难看出文献值的平均值与实测值是 极其接近的。因此,对冷幅为 5℃(或 9°F)的标准型冷却水塔,按 0.83%冷却水量或 0.166% 冷却水量/1℃(或 0.088%冷却水量/1°F)估计水的蒸发损失是可信的、合理的。
冷却水塔正常运行时的蒸发量
注:适用于标准设计条件的冷却水塔:37℃/32℃/28℃。
CTI:美国冷却水塔协会
ASHRAE:美国供热-制冷-空调工程师学会
NARKET:美国大型冷却塔制造厂
SHINWA:日本大型冷却塔制造厂
E:水的蒸发量,1/min;
L:冷却水量,L/min;
E:水的百分蒸发量,%;
R:冷却水降温幅度℃ 或℉;
r:每降低 1℃(℉)时水的百分蒸发量,%L/℃(℉)。
②冷却水的适量放空:为了保证冷却水的水质达到国家环保要求,允许冷却水有一定比例的放空量,以便补充更新。通常,此放空量控制在冷却水总量的 0.3%,亦可由用户据环保技术规范自行确定放空量。
如何采取积极的有 效的措施,来抑制肺亲和性菌的滋生和繁殖,综合国内外有关文献介绍的方法,大致如下:
A、定期于冷却塔循环水中投放消毒(杀菌)剂。
B、冷却塔应定期检查水质,定期清洗和换水。
C、降低冷却水营养化程度—即提供较大比例的补充水,有关资料指出:补充水量占总量的4%时,仍可测出有肺亲和性菌,不言而谕,从防止肺亲和性菌滋生而言,补充水应大于总量的4%。事实上,上述措施十分简便易行,但又是十分有效的,值得注意的是:要明确制度,付之实施,持之以恒。
③飘水损失:这是一项非正常的水耗,也是衡量一台冷却水塔技术性能的指标之一,通常飘水损失应控制在冷却水总量的0.2%以下,它的大小和水塔的结构(是否采取除水设备)、风机的性能(包括风量、风压及叶片角度的调节以及它们之间的匹配等)、水泵的匹配以及水塔的安装质量等因素有关。
综上所述,冷却水塔处于正常运行时,补充水量为总水量的1.3% 。(设计时建议加大到2.5%,如考虑抑制肺亲和性菌时,则应大于4% 。)
冷却塔选型计算:
现在采用的水吨为单位是国际上比较常用的单位。在计算选型上比较方便,另冷却塔在选型上应留有20%左右的余量。(简单计算方法)
以日立RCU120SY2 为例:
冷凝:37℃,蒸发:7 ℃;
蒸发器:Q蒸= 316000Kcal/h,Q蒸= 63.2m3/h;
冷凝器:Q冷= 393000Kcal/h,Q冷= 78.6m3/h;
这些在日立的样本说明书上可以查到。
选用冷却塔则:78.6×1.2 = 94.32 m3/h(每小时的水流量);
在选用水泵时要在100吨水中留有10%的余量,在比较低的扬程时可选用管道泵,在扬程高时则宜选用IS 泵。
100×1.1=110 吨水/小时,选用管道泵GD125-20 可以满足;
而在只知道蒸发器Q=316000Kcal/h 时,则可以通过以下公式算出需要多大的冷却塔:316000×1.25(恒值)=395000 Kcal/h,1.25-冷凝器负荷系数;
395000÷5=79000KG/h=79m3/h;79×1.2(余量)=94.8m3/h(冷却塔水流量)
(电制冷主机—通式:匹数×2700×1.2×1.25÷5000或冷吨×3024×1.2×1.25÷5000=冷却塔水流量m3/h)。
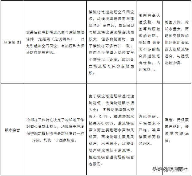
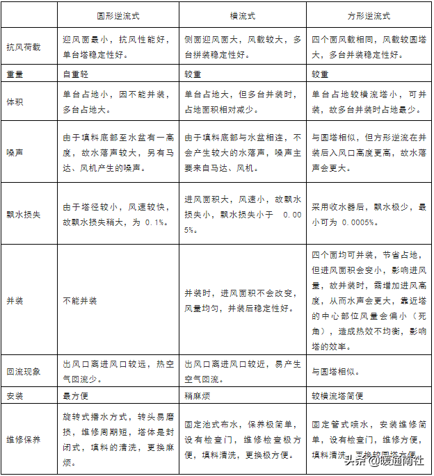
民用建筑空调冷却循环水系统的冷却塔,一般选用定型产品。目前市场上主要有逆流式冷却塔和横流式冷却塔两大类。逆流式冷却塔底部进风,冷却水与空气逆流接触,热交换率高,当循环水量和容积散质系数βxv相同,填料容积比横流式要少约15%~20%,因此逆流式冷却塔体积小,占地要少。因为水气逆向流动,故风阻较大。为减小进风口的阻力,往往需要提高进风口高度来减小进风速度,因而塔身较高。横流式冷却塔两侧进风,填料高度接近塔高,对气流无阻力,维护检修方便,高度比逆流塔低,结构稳定性好,有利于建筑物立面布置和外观要求。对于小流量的循环系统,优先选用逆流式冷却塔。对于大流量的循环系统,可以采用横流式冷却塔。
民用建筑对环境要求较高,因此冷却塔应布置在远离防噪声要求高的场所,并选用超低噪音型冷却塔。对于高级宾馆、别墅、医院、疗养院等建筑,对防噪声要求更高,此时还应进行特殊隔音处理,如设隔声帘、轻质隔音导向墙等。
噪声:冷却塔的噪声等级为低噪声型、超低噪声型。其噪声指标应符合国家标准GB/T7190.1-2008《玻璃纤维增强塑料冷却塔 第1部分:中小型玻璃纤维增强塑料冷却塔》
循环水泵的并联设计
1.循环水泵并联工作的特性
当水泵并联运行时,单台水泵的出水量将会衰减,随着并联工作的水泵台数的增加,单台水泵的出水量衰减得也越厉害。具体来说,在水泵型号相同情况下,以一台泵工作时的流量为Q=100m3/h计,当两台水泵并联运行时,总流量为Q=190m3/h,单台水泵的出水量衰减5%;当三台水泵并联运行时,总流量为Q=251m3/h,单台水泵的出水量衰减16%;当四台水泵并联运行时,总流量为Q=284m3/h,单台水泵的出水量衰减29%;当五台水泵并联运行时,总流量为Q=300m3/h,单台水泵的出水量衰减40%。这就是水泵并联工作的特性。
2. 循环水泵的并联设计
由于空调系统负荷随季节、昼夜、建筑功能和用户的变化相差较大,冷水机组工况也是千变万化。为了便于与冷水机组工况保持一致,在实际工程设计中,往往采取与冷水机组一一对应的形式配置循环水泵与冷却塔。由于存在着水泵并联工作的特性,当冷水机组工况变化时,系统循环流量以及每台循环水泵的流量,都会发生较大变化。为便于讨论,我们按照设置3 台冷水机组、3 台循环水泵、3台冷却塔的情况来进行讨论。假设总循环流量Q=1500m3/h,冷却循环水系统配水均匀,则在全工况下,每台循环水泵的流量均为500m3/h。当仅有一台冷水机组、一台循环水泵运行时,由于并联运行变成单台运行,流量增大了1.19倍,即流量由500m3/h 增大为595m3/h,也就是说,通过冷却塔的循环水量也同时增大了1.19倍,冷却水量增大为595m3/h。若按全工况时总循环流量的1/3,即500m3/h 的冷却水量选择冷却塔,很显然,所选冷却塔冷的冷却能力明显不足,造成冷却塔出水温度过高,最终引起冷水机组过热而停机。
因此,冷却塔不应因水量变化而降低冷却效能,既要满足全工况、水泵并联运行时循环水量,又要满足单台机组、单台水泵运行时增大了的循环水量。因此,我们选择冷却塔时,应以水泵单独运行时的流量来确定冷却塔的冷却水量,再以并联运行时单台水泵的出水量来校核冷却塔的配水系统,若循环水量小于冷却塔额定循环水量的80%,则说明冷却塔的配水系统已经不能满足目前的工况,应重新进行设计了。当冷水机组、冷却循环水泵为4 台或4 台以上时,由于水泵并联工作时单台水泵的出水量,均小于冷却塔额定循环水量的80%,造成冷却塔以及循环水系统不能正常工作。此时,可以在冷却塔进水管上适当设置流量控制阀,控制进水量在设备允许的范围内。
另外,由于冷却塔受相邻冷却塔湿空气回流、建筑物侧壁、广告牌对气流的影响,冷却塔的冷却效果达不到设计要求,因此,冷却塔在选型时也应适当放大。一般可按冷却循环水量115%~120%进行选型。
根据02S10《中小型冷却塔选用及安装总说明》要求,通常:
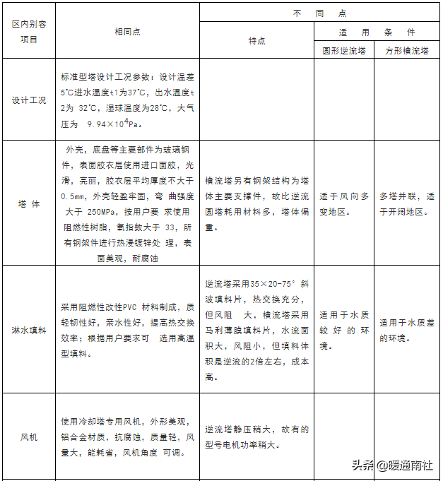
冷却塔标准设计工况:进水温度t1=37℃、出水温度t2=32℃、设计温差△t=5℃、湿球温度τ=28℃、干球温度θ=31.5℃、大气压力P=99.4KPa;
单台塔名义冷却水量Q=100~800m3/h(部分塔型至1000m3/h);
阻燃性能:玻璃钢塔体及填料的氧指数不应低于28,均为阻燃型。
冷却塔的选用及系统控制:
设计人员应根据该型冷却塔的技术性能参数、热力特性曲线(或非标准工况水量选用表)进行选用。设计循环水量不宜超过冷却塔的额定冷却水量;当设计循环水量小于额定冷却水量的80%时,应对冷却塔的配水装置进行校核并由生产厂家做出相应调整。
选用冷却塔时所采用的空气干球温度和湿球温度,应为当地历年平均不保证50h的干球温度,并应与所服务建筑空调系统设计计算干球温度和湿球温度相一致。
冷却塔一般不设备用,其台数宜与所服务空调系统制冷机组台数相匹配。
根据环境对噪声的要求,区别选用低噪声或超低声冷却塔。
冷却塔的进水压力应符合所选用塔形的要求,循环水泵的扬程不宜过高,否则易产生飘水现象。
对于最冷月平均气温低于-8℃的地区,且冬季也需要运行的空调系统,冷却塔选用及订货时应特别说明,以便生产厂家采取必要的防冻措施。
关于冷幅△t 和逼近度A对塔容量的影响:
有两个名词术语,现定义如下:冷幅△t:△t = t1-t2。
t1-进水温度,t2-出水温度。
它等于冷却水进、出塔的温差,表示冷却水通过水塔后的降温幅度(简称冷幅△t),△t 值的大小是由使用者要求规定的,但如果一个水塔的热负荷和水流量确定时,它的大小也就被决定了。
逼近度 A∶A=t2-tw2
tw2-空气的湿球温度,它等于冷却塔出水温度与空气湿球温度之间的温差,表明出塔水温逼近湿球温度的程度,简称逼近度 A,当一个冷却水塔的热负荷、水流量以及空气入塔条件确定时,逼近度A是该塔容量的函数,较大容量的水塔,能得到较小的A值,即出水温度越逼近湿球温度,下面应用△t、A的定义解释几个用户关注的问题:
1、冷却塔出水温度能否低于 32℃,比如说 30℃或 25℃和一般降温用的热交换器一样,逼近度 A 即是热交换器的冷端温度差,因此,冷却水塔的出水温度只能逼近空气的湿球温度而不能等于或低于湿球温度,否则,不仅散热面须趋于无限大,同时结构上要采取许多复杂的技术措施,基于上述,对冷却塔取 A≥3℃是较适合的(CTI 推荐:取A≥t=5O℉或 F≥2.8℃),由此可推论出,若空气的湿球温度 tW2=27℃,那麽冷却水塔出水温度 t2=30℃是有可能的,而 t=25℃则是达不到的;但如果 tW2<25℃,则 t2>25℃又成为可能了。其可能性与否,与气候条件有关,因此,不同国家、不同地区的冷却水塔设计条件是不同的,如果一个国家地跨不同温区,则有关标准中会规定一个标准设计条件(中国标准为28℃湿球温度),用于湿球温度不同的地区时则需进行换算。
2、相同水量,相同湿球温度,不同进出水温度但维持△t(进出水的温差)值相同时,选塔容量是否一样?答案是:否!
有人提出:水量相同,湿球温度相同(如 27℃),冷幅△t值相同(△t=5℃)但进出水温度分别为37/32℃和 35/30℃,那么选用的塔容量是否一样?
对上述条件,虽然塔的热负荷是相同的,但按 CTI推荐方法经计算表明:与 37/32/27℃相比,工作条件为 35/30/27℃时,选用塔的容量应加大 1.45 倍,这是由于第二组条件的逼近度A=3℃(30-27℃)较小,散热面应加大(即塔体要 加大)的缘故。
其他应注意的事项:
1.集水池设计
民用建筑空调冷却循环水系统一般不设集水池,而采用加大集水盘型冷却塔。一般冷却塔的集水盘有效水深为300mm~400mm,加深集水盘的有效水深为500mm~600mm。在冷却循环水系统启动时,冷却塔配水管及填料上的附着水来不及补充至集水盘,由于循环水泵的抽吸作用,造成集水盘里的水被迅速抽空,引起系统进气,此时水流状态为复杂的气液两相混合流。由于水流掺气较严重,极易造成水泵汽蚀,同时产生较大的水流噪音及喘振。停机时,配水管及填料上的附着水继续进入集水盘,造成集水盘里的水溢流。因此,冷却塔应选用加大集水盘型,同时,将冷却水回水总管适当放大,一方面增大蓄水量;另一方面降低流速,减轻掺气,消除水泵气蚀,降低水流噪音及喘振。回水管流速可控制在0.6m/s~1.0m/s,回水管管径依此流速来确定。
2.配、回水管路设计
冷却循环水系统的配水管路、回水管路设计也应合理。配水系统应做到配水均匀,避免近端冷却塔进水过多而溢水,远端冷却塔进水过少而亏水。如果配水管路受条件所限做不到均匀配水,则可在冷却塔进水管上设流量控制阀,控制进塔水量均衡。
3.冷却塔风机设计选型
环境温度在一天早、中、晚时段,呈低—高—低变化,由于冷却塔选型时是按照最大负荷来确定的,在没有使用具备负载随动调节特性的控制系统中,无论环境温度和用户负荷怎样变化,冷却塔风机都长期固定在工频状态下全速运行,造成了能量的巨大浪费。故降低冷却塔风机的能耗,对于节约能源,降低运行费用具有很重要的意义。
降低冷却塔风机的能耗的最佳方案是控制风机转速,可通过变频调速技术来实现。控制原理是,根据环境温度变化,温度传感器测定冷却塔出水温度,再转换成标准的电信号,送到风机控制柜变频器,通过改变变频器的转速来改变风机运行的转速,从而达到风机节能的目的。采用变频技术不仅可以节约能源,还可以实现智能控制,延长设备使用寿命。若变频器出现故障时,可将转换开关切换到手动状态。冷却塔风机也可采用双速风机,同样可以达到节能的目的。
圆形逆流式与方形横流式冷却塔比较:
圆形逆流式与方形横流式冷却塔比较:
圆形逆流式、横流式、方形逆流式冷却塔对比表:
冷却塔的布置:
冷却塔应布置在建筑物最小频率风向的上风侧,其四周除应满足冷却塔排出的湿热空气不会被再次吸入冷却塔内,并留有安装管道和其他附属设备的足够空间及检修通道外,还应考虑噪声、飘水等对建筑物及周边环境的影响。
冷却塔(或塔排)与建筑物之间的距离及冷却塔多台布置时塔与塔之间的距离,应满足如下要求:
冷却塔宜单排布置。当需要多排布置时,塔排之间的距离应保证全部冷却塔同时工作时的进风量,每排的长度与宽度之比不宜大于5:1。
各塔排的长轴在同一直线上布置时:
各塔排的长轴不在同一直线上、且相互平行布置时:
冷却塔不应布置在锅炉房顶及有较多热量产生或粉尘飞扬的场所,并尽量避免使冷却塔夹在高大建筑物中间的狭长地带。
冷却塔宜在建筑物屋面安装,无条件时也可在室外地坪上安装。
当周边环境对噪声有较高要求时,可采取下列措施:
1)冷却塔的位置尽可能原理对噪声敏感的区域;
2)优先选用超低噪声冷却塔;
3)冷却塔进水管、出水管及补水管上安装橡胶挠性管接头。
4)由生产厂家在冷却塔立柱底板与基础预埋钢板之间设计安装橡胶隔振垫;
5)在对噪声敏感一侧安装隔声吸音屏。
6)冷却塔风机采用变速电动机。
7)冷却塔应设置在专用的基础上,不得直接安装在地坪或屋面板上。
冷却塔的安装
冷却塔基础预埋钢板位置应准确并保持各基础预埋钢板顶面标高在同一水平上。标高允许误差宜控制在±1mm,中心距允许偏差为±2mm。
冷却塔进水管、出水管及补水水管应单独设置管道支架,避免将管道重量传递给塔体。
在冷却塔安装及维修过程中,不得在塔上动用电、气焊等明火。如需要动用明火,应采取相应的安全措施。
冷却塔组装就位后,基础预埋钢板与冷却塔立柱底板应采用螺栓连接或定位焊接。
设置于建筑物屋顶的冷却塔,应根据该建筑物防雷分类进行防雷处理。冷却塔上电气设备的外露可导电部分应可靠接地。
冷却塔运行与控制:
建筑空调冷冻水与冷却水两个系统自动控制(电气连锁)与手动控制应遵循下列原则:
1.启动顺序:
2.停机顺序:
延时启动(或停机)时间可为5~60s,在系统调试时根据需要在现场设定。
保护控制:水泵启动后,水流开关检测水流状态,如发生断水故障,备用泵自动投入运行;无备用泵时制冷机组自动停机。水流开关由弱电单位在每台制冷机组冷冻水与冷却水出水管上分别设置。
鉴于各生产厂制冷机组产品控制原理不尽相同,设计人员可根据机组的具体要求进行调整。
冷却塔应设置现场手动控制风机电源开关,在现场手动控制开关切断后,机房不能远距离启动冷却塔风机。
当建筑物设置有楼宇自动控制系统(BAS)时,循环冷却水系统应纳入自动控制范围。
循环冷却水的水质稳定处理:
循环冷却水系统设计浓缩倍数宜为2.5~4,系统的水质控制指标可参照《工业循环冷却水处理设计规范》GB/T50050-2017。
建筑空调系统循环冷却水的水质稳定处理应结合水质情况,合理选择处理方法及设备。处理方法一般可采取阻垢缓蚀、杀菌灭藻和旁滤处理等措施。
循环冷却水的水质稳定宜此阿勇化学处理法。经论证确能保证水质稳定处理效果时也可采用物理处理法(如电子、静电、内磁水处理装置等)。
当采用过滤法去除悬浮物时,旁滤水量宜为系统循环水量的1%~5%,循环水量大的系统采用下限,循环水量小的采用上限。
循环补充水可采用城市自来水、建筑中水或同等水质标准的水。
循环冷却水量较大的系统及有条件的地区,水质稳定处理宜有专业水处理公司对系统水质进行动态模拟试验,确定药剂种类及投加量,并提供跟踪服务。
本文相关课件选自选自:彭建明,《谈冷却塔设计选型》及马利冷却塔设计选型资料,来源互联网。暖通南社整理编辑。
拓展知识:
标题:湖南中央空调机房水泵上门维修(湖南水泵维修服务质量)
地址:http://www.cdaudi4s.com/kongdiao/weixiuzixun/9391.html


