前沿拓展:
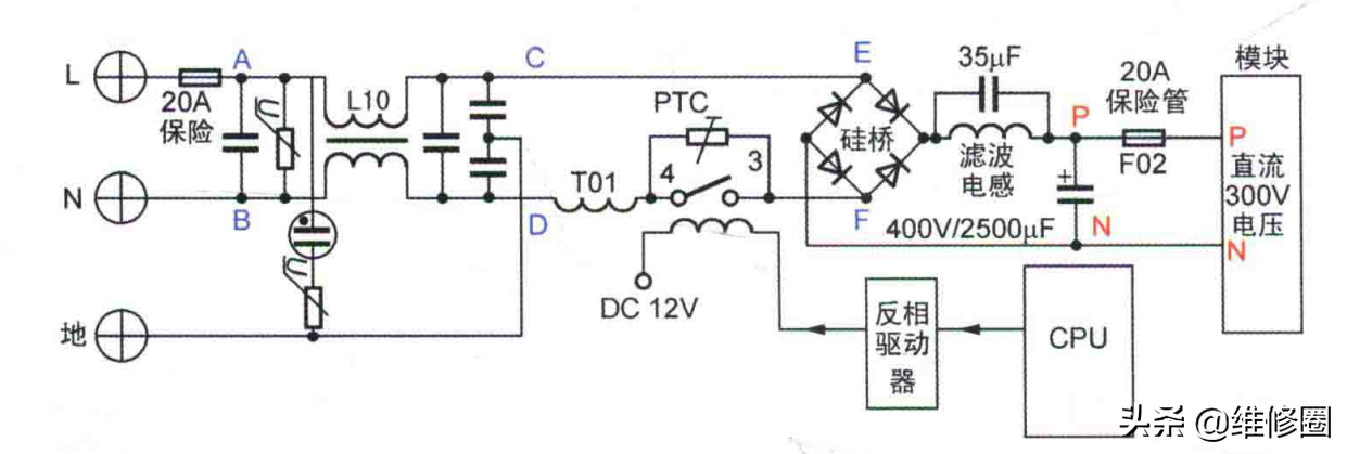
故障说明:海信KFR-4001GW/BP挂式交流变频空调器,制冷开机后室内风机运行但 室外机不运行,室内机显示屏频率条只有1格亮,2min后频率条熄灭,此时按压应急开关按 键约5s,蜂鸣器响2声,显示故障代码为“5” ,含义为“通信故障”。图1为室外机直流300V电压形成电路原理图。
图1
1.测量室内机供电电压和通信电路电压掀开室内机进风格栅,取下接线端子盖子螺丝,室内外机的接线端子共有4根引线,1号为相线L端子,2号为零线N端子,3号为地线,4号为通信S端子。其中1和2端子组合为交流220V电压,为室 外机供电; 2和4组合为直流24V以内的跳变电压,为室内机和室外机的主板上通信电路提供回路。
使用万用表交流电压挡,见图2 (a),测量接线端子上1号L和2号N端子电压,实测 电压为交流220V,说明室内机主板已输出电压为室外机供电。
万用表改用直流电压挡,见图2 (b),黑表笔接2号N端子,红表笔接4号S端子,正 常为直流0 ~ 24V跳动变化的电压,而实测为直流23V左右跳动变化的电压,初步判断室外机 CPU没有工作或室外机没有工作。
图2
2.测量室外机供电和室外机主要元件设计位置使用万用表交流电压挡,见图3 (a),在室外机接线端子测量1号和2号端子电压,实 测结果为交流220V,说明室内机主板输出的供电已送至室外机。
图3 (b)为室外机主要元件设计位置。
图3
3.测量直流300V电压和硅桥输入端电压室外机CPU工作电压为直流5V,由开关电源提供,而开关电源的工作电压为直流.300V,取自室外机主滤波电容,因此使用万用表直流电压挡,见图4 (a),测量直流300V电压,红表笔接主滤波电容正极,黑表笔接负极( 相当于测量图7-1的P、N位置电压),正常值为直流300V,而实测电压为直流0V。
直流300V电压为0V的故障原因有:①后级负载(即模块P、N端子)短路,使得交流电 源为主滤波电容充电时,PTC电阻发热阻值变为无穷大;②滤波电感线圈开路,使得硅桥输 出的直流300V电压未送至主滤电容;③硅桥损坏,在输入端交流220V电压正常的前提下, 未输出直流300V电压;④PTC电阻开路损坏,使得交流220V电压未送至硅桥交流输入端;⑤交流供电回路开路,使得交流220V电压不能送至硅桥交流输入端。
万用表改为交流电压挡,见图4 (b),表笔接硅桥的2个交流输入端子(相当于测量 图7-1的E、F位置电压),正常电压为交流220V,实测电压为交流0V,排除故障原因中的②和③,应测量室外机主板的交流输人端电压。
图4
4.测量室外机主板输入端电压和滤波板输入端电压依旧使用万用表交流电压挡,见图5(a),测量室外机主板交流输入端电压(相当于 测量图1的C、D位置电压),正常电压为交流220V,而实测电压为交流OV,说明交流电 源未送至室外机主板,可排除故障原因中的①和④,应向前级检查。
由于室外机主板的交流电源由滤波板输出端直接提供,因此使用万用表交流电压挡,见 见图5(b),测量滤波板输人端电压(相当于测量图7-1的A、B位置电压),正常电压为 交流220V,实测电压说明正常,可判断故障点在滤波板。
图5
5.测量滤波板输入端和输出端引|线阻值断开空调器电源,使用万用表电阻档测量滤波板输人端与输出端的引线阻值,见图6,测量电源L线阻值(相当于测量图1的A、C位置),实测阻值为00,说明L线正 常;然后测量电源N线阻值(相当于测量图1的B、D位置),正常值为00,实测结果为无 穷大,说明电源N线开路。
说明:此处为使图片显示清晰,将滤波板拆下单独测量,实际维修过程中不用拆下,直 接在路测量即可。
图6
6.查看滤波板线圈焊点翻过滤波板,见图7,查看焊点的一面,发现滤波线圈4个焊点的其中1个铜箔烧穿损坏(本例对应图1中的D位置),使得电源N线开路,交流220V电压无法送至硅桥的交流输入端,室外机无直流300V电压,开关电源不能工作无直流5V电压输出,CPU因无工作电压也不 能工作,通信电路中断,室内机CPU检测后判断为通信故障,约2min后停 止室外机供电。
图7
维修措施:更换滤波板。再次上电开机,室内机显示屏频率条亮度一直上升,室外风机 和压缩机开始.工作,空调器开始制冷,使用万用表直流电压挡,测量接线端子2号N端和4号S 端电压,为正常的0 ~ 24V跳变。
应急措施:如果暂时没有相同型号的滤波板更换,有2种应急措施。
①将滤波板重新开孔,并刮净表面绝缘层,再将滤波线圈弓|线表面刮净,并穿入新开的 滤波板焊孔,使用烙铁将焊点焊好即可。
②本例为滤波板.上电源N线开路,可在根部剪断滤波板的输入端和输出端引线,将接线 端子.上引线和室外机主板的输入引线(相当于图1的B、D位置)直接相连,作用是短接滤 波板,这样上电开机后室外机同样可以正常工作。
备注:空调维修是一门技术活,没有相关知识者不建议大家自己去维修,避免发生意外!当然如果你有兴趣学习维修知识,那么请先从基础学起!
拓展知识:
标题:空调e7是什么故障(海尔空调e7是什么故障)
地址:http://www.cdaudi4s.com/kongdiao/weixiuzixun/9414.html


