前沿拓展:
该类设备的应用非常广泛,主要适用于冶金、电力、化工、机械、制药、电子等行业的厂房车间、精密实验室,以及其它行业的控制中心、计算机房、商场、办公等场所。
制冷系统原理及流程图:
1、制冷系统原理
液态制冷剂经膨胀阀节流降压后,进入室内侧换热器吸收室内空气的热量,蒸发成低温低压气态制冷剂,低温低压制冷剂蒸汽被压缩机吸入,且将其压缩成高温高压的气态制冷剂,排入室外换热器,与室外空气进行热量交换,放出热量冷凝成有一定过冷的液态制冷剂,流入贮液器,经干燥过滤器的干燥过滤到达膨胀阀,再进入室内侧换热器吸收室内空气的热量,如此反复循环达到制冷的目的;
2、制冷系统流程图
编辑切换为居中
添加图片注释,不超过 140 字(可选)
安全警示:
一、安装:
机组的安装应遵循当地的有关法律法规,并严格遵守以下规定:
应采用承重能力大于机组重量的起重设备进行吊运,吊运速度应限制在许可的范围之内。
室内外机组安装位置要选择适当,必须安装在无日光照射,远离热源、易燃、易爆、易污染或周围环境有毒或其它危险,通风良好的场所。机组如需防腐防爆,需作特殊处理。
确保机组水平安装,以便于冷凝水顺畅排出。
机组四周应有推荐的间距,确保气流畅通。室外机组出风口不应对准强风吹的方向,上面不应有障碍物。若顶部空间不够时,需安装弯曲型导风管将风导向远处,以避免气流短路而影响机组性能。
水冷冷凝器或附有热水盘管或蒸汽盘管的机组,机组长期停用时,盘管内应充满水,以减小管路的腐蚀,但在冬季长期停用时必须把机组及系统内的水全部放尽,以防盘管及供水管路冻裂。
本机组使用为三相交流电源380V 、50Hz,机组的供电线必须与其功率匹配并安装空气开关、熔断丝等安全装置,为确保电器设备的可靠安全,必须可靠接地。
二、调试和运行
开机前应确认机组内无人,并检查是否有遗留物品和工具,关上机组门;开机时应先通知机组周围人员注意安全;
试运转时,严格检查风机电机运转方向,当发现反转应立即停机,切断电源,把对应的风机电机接触器下口三相线任何两根对调再重新开机,否则会损坏机组。
当机组处于远程控制时,机器随时可能启动,应挂牌提醒。
当机组发生故障或有不安全因素存在时,切勿强行开机,此时应切断电源,并做显著标记。。
三、维护维修
机组的维护维修必须在有资格人员的指导下进行。
机组电器具有危险性,检修或维护保养时应确认电源已被切断,并在电源处挂“检修”或“禁止开闸”等警告标志,以防他人合闸送电造成伤害;
清洗机组零部件时,应采用无腐蚀性安全溶剂,严禁使用易燃易爆及易挥发清洗剂;
机组运行一段时间后,须定期检验,一般每年检验一次。
机组安装:
1.机组就位
为了设备的安全,严禁野蛮搬运,应使用叉车或吊车进行,并按照包装箱上的标志进行安全操作。
由于该类设备为大、中型空调机组,机组的就位更显重要。就位前先做好底座基础,并进行相应的减振处理,确保机组水平放置,并进行相应固定。由于压缩机安装在冷凝段,为确保压缩机安全,搬运、就位时机组应尽量保持直立,如因需要倾斜,最大不得超过45度,严禁压缩机水平放置或倒置。
蒸发组合段四周各留出1500㎜以上的空间,以便于设备日常检修维护。
冷凝段的放置应选择四周空旷的地方或屋面,周围不得有杂物堆放,顶部需留有2500㎜以上的空间,以便于冷凝器散热、也有利于以后的保养维修。
制冷管道连接距离的确定:
全封闭压缩机,垂直距离不得大于8米,水平距离不得大于16米。
半封螺杆压缩机,垂直距离不得大于10米,水平距离不得大于20米。
2、安装空间
机组安装位置要求周围有足够的空间以备操作维修之用,同时也要保证机组安装位置必须有合适的环境温度和良好的通风条件,确保气流畅通,不受阻碍并且没有短路。此外,机组最好不要安装在蒸汽、热空气、烟气和腐蚀性气体周围。
3、基础
空调机组的混凝土基础应有足够的强度且表面平整,高出地面200mm以上且有足够的高度安装冷凝水管,机组倾斜度不超过1度,机组四周宜设疏水沟排除积水,机组内运动部件设有减振装置,若用户对振动和噪声要求高的场合,建议在机组和基础之间安装弹簧减振器,尽可能避免固体传声。
注意:若 “空气处理部分”分段的空调机组需安装弹簧减振器时,机组必须安装在同一个具有足够强度的槽钢架上,在槽钢架和基础之间安装弹簧减振器,减振器的数量依机组和槽钢架总重量配制。弹簧减振器必须选用户外型,质量可靠,选型合理!
4、在确保设备冷凝段、蒸发组合段正确就位的基础上,进行制冷剂、热水、蒸气等管道、电源控制线的连接。
1)制冷管道焊接
制冷剂管道均为紫铜管材料,布管时要确保管道平直,以避免出现“气囊”和“液囊”,并根据距离的长短设置“油弯”。
焊接时确保管道焊缝平整、顺滑,不得出现虚焊、假焊现象。为减少管道损失,在管道布置时,尽量减少弯头、变径等部件的使用。
采用焊接连接方式:
(1) 采用硬钎焊连接所有接头。
(2) 铜管切割后须清除毛刺及管内异物。
(3) 焊接时管内必须充氮气保护以防铜管内部高温氧化。铜管中如有氧化皮等杂质存在,可用氮气或干燥压缩空气吹洗。
(4) 充氮试漏。在每个制冷系统的连接管道上,应分别加装用于抽空、充注的工艺针阀。
铜管连接之后,从管道上焊接的工艺口处冲注氮气用肥皂液检查连接管各接头处是否有漏,若有漏,接头必须重新处理。
注意:
尽量不使用压缩空气,因空气中的水分和杂质会影响系统工作。
切勿用氧气或乙炔气试漏!否则会有爆炸的危险。
(5) 空气排除
充氮试漏之后,必须排除管道内空气。建议采用真空泵抽除管道内空气,不要采用放制冷剂方法来排除管道内空气,否则不凝性气体排除不彻底会造成系统高压升高和制冷性能下降。
(6)真空检漏
抽真空直至-0.1Mpa,确保真空合格。
(7) 放出制冷剂
空调机出厂时制冷剂贮存在冷凝段内。打开冷凝段制冷系统截止阀,使制冷系统形成回路。放出制冷剂时应先打开制冷剂液路角阀(或球阀),再打开另一角阀(或球阀)。开启角阀时须注意,必须拧开至上死点并略拧紧,再盖上防漏盖帽。球阀只需将阀杆转90°,(阀杆上有箭头指示流动方向)再盖上防漏盖帽。
(8) 复查接口泄漏
阀门开启之后,用卤素检漏仪或肥皂液在接口处复查有无泄漏。
(9)保温
务必对冷媒管采取保温措施。并用塑胶带妥善包扎好。
(10)冷媒铜管应牢固固定在铜管托架上。
(11)制冷剂充注
停机时补充制冷剂可从排气口(即高压端,压缩机较细的接管)针阀充注口充入, 开机时补充制冷必须从压缩机吸气口(即低压端,压缩机较粗的接管) 针阀充注口吸入,此时冷剂罐不宜倒置, 以保证制冷剂以气体方式吸入压缩机, 避免压缩机发生湿压缩现象。
2)电气连接
在给机组连接电源时,必须遵从以下注意事项:
(1)所有电源导线及接地线必须符合国家标准,参照机组铭牌或随机电气原理图查出机组运行电流值,确定足够应付机组负荷断面面积的电缆和断路器;
(2)机组供电应与机组铭牌上的电压、相数和频率一致,机组运行时电压不能超出额定值±10%,相间不平衡电压不能超过2%;
(3)相序应按L1、L2、L3三相连接电源端子,可用相位器或其他设备检查相序是否正确,同时,必须连接一条中线N和接地线;
(4)请参阅机组随机电气原理图,机组中外围设备的端子接口通常在出厂时已作短接,务必去掉短接连线并按电气原理图控制要求与相关设备连接好;
(5)所有控制设定已经在工厂调试好,然而并不一定适用所有工况,建议的控制设定值据现场情况适当调整。安全控制必须按照工厂的设定值,不得擅自改动。
(6)空调机组必须由用户提供独立的、带有电源保护的供电系统,不能与其他设备共用。空调设备总电源线需选用符合国家相关标准的重型电缆,冷凝段与蒸发组合段之间的连线,需选用耐温75度以上的橡套电缆。
(7)冷凝段与蒸发组合段间线路应铺设电缆桥架,电气作业应符合规范。
注意:每台冷凝段必须按序号和相对应的蒸发组合段系统的电路部分进行连接,切勿接错,否则空调机不能正常运行。甚至出现损坏。
注意:机组必须接地!
电源导线的选用:
(1)导线在通过计算电流时,其发热温度不能超过允许最高温度;其产生的电压损耗不应超过正常允许损耗值。
(2)按规定的经济电流密度选导线截面,以节约有色金属和降低电能损耗,同时要满足机械强度的要求。
(3)导线的绝缘水平必须满足正常工作电压要求。
本公司生产的屋顶组合式空调机组,电源线宜选用铜芯线。供电线路超过20米时,应考虑增大线径以减小电压损耗。
在进行屋顶组合式空调机组电源部分安装时,除以上内容以外,补充以下几点,请安装时注意。
为保证人身安全,空调机安装后,必须将机组金属外壳 ( 机组底部装有标签指示的接地螺栓)与接地体之间做良好的金属连接。
所有机型的电源输入均为三相四线制,若用户需安装漏电自动开关,必须选用四极型。若选用三极型,在正常运转情况下,因零序电流不为零,将造成漏电自动开关脱扣机构动作,使电路切断。安装时注意:
电源电压必须在正常的范围内 (342-415V)。
电路安装完毕之后,应分别对空调机内离心风机及室外轴流风机的转向进行试验,若转向相反,可改变该电源部分三条相线中任意两条电线的相序;
机内电源端子上标有“N”的为中线连接端子,切勿将相线接入此端子。
所有接线端子务必安装牢固。
机组内所有安全保护装置均在出厂前设定完毕,除必要外切勿擅自调整。
3)风管连接
(1)机组各风口与风管之间要用帆布软接头连接,以防机组震动直接传到风管上;
(2)机组的出、回风口要装一段内贴吸声材料的风管,以防止噪声反弹至房间;
(3)主风管内风速应低于5m/s,而送风口处风速不应超过2.5m/s;
(4)风口上电动执行机构固定牢固,特别注意执行器转向与风阀开闭合适
4)冷凝水管连接
(1)空调机的冷凝水存水弯设计安装必须符合“存水弯安装示意图”中规定的要求;
编辑切换为居中
添加图片注释,不超过 140 字(可选)
(2)水管、系统连接管及电线的布置和安装,不要妨碍机组检修。
5)段间连接
若“空气处理部分”中各功能段需分段设计,安装时必须保证安装基础平台或整体安装架有适当的平整度和水平度,段间连接采用帆布软连接+保温+外层钣金件方式连接
6)如果需要热水、蒸气管道其连接方式如下
对于采用热水或蒸气加热的机组,使用方应在与机组连接前部设置手动阀门,以便于以后的维护检修。对于采用蒸气加热、加湿的机组,在出口应分别加装“疏水器”。
机组调试:
(一)运行前检查
在设备正确就位安装、连管、连线完成后,就可以进行机组调试运行准备工作了。
1)电气系统检查
总电源保护开关容量是否满足设备要求、接线是否完好
设备电控箱各端子接线是否与各功能段连接完好
电控箱内各接线有无松动现象
远控箱连线是否准确、完好
外部故障联锁、设备故障报警输出连线是否完好
2)制冷、制热系统检查
各截止阀是否打开
系统管道是否焊接完好、气密性是否完好
制冷剂充注量是否满足要求
压缩冷凝段四周通风是否畅通,顶部是否留有足够空间
制冷系统及各阀件是否有泄漏
压缩机各部件、油位是否正常
3)风系统检查
送、回风管道内是否有其它杂物并清理。
送、回风阀、新风阀、排风阀、混风阀等是否安装正确、操作是否灵活。
各送风口、散流器是否调整得当。
送、回风机转向是否正常。
4)水系统检查
冷凝水“水封”是否按要求制做、是否连接完好、畅通。
加湿器进水、排水是否连接完好、有无漏水现象。
热水加热系统连管是否完好。
5)蒸气检查
蒸气管道是否连接完好、有无泄漏。
供气压力是否满足要求。
加热、加湿器是否安装“疏水器”。
(二)通电检查
电源电压、频率是否满足要求。
三相电源电压是否平衡、是否缺相、逆相。
手动检查送、回风机、压缩机、冷凝风机的转向是否正确。
操作屏各显示画面是否正常。
各项参数设置是否正确。
(三)设备调试
通过以上各项检查,确保无误的情况下,设备通电8小时后,才能允许开机调试。
启动机组,检查压缩机转向,确保压缩机不反转(压缩机吸、排气压力是否正常,不会产生反常噪声),如果反相,请将电源线任意两根相线对调;
机组正常运行期间,综合判断机组运行情况,如果制冷剂不足可适量添加制冷剂。检查压缩机上油视镜的油位,正常油位应该达到油视镜的1/2至3/4处,至少要保持可视范围。检查压缩机吸、排气压力及电流是否正常。
※开机、停机频率:每小时低于6次,即指每小时压缩机马达的启动次数不得超过6次。(每次开机运转五分钟以上。)
注意事项:
(一)设备出厂前已对各保护参数进行了整定,除非必要不得随意进行更改。
(二)设备电控箱内予留有“用户外部故障联锁”、“设备总故障输出”端子,安装时应加以利用,确保设备安全、可靠运行。
(三)电极加湿器用水应为中性水,导电率为125~1250μs/cm。并在供水管路上加装过滤器,供水压力为0.1-0.5Mpa。
(四)电极加湿桶为消耗材料。因各地水质的差异,该桶能安全使用的时间因水质而定。对于水质不好的地区,建议用户加装“水处理装置”,并根据使用情况,不定期对加湿桶进行清洗,如发现桶内“打火”严重,必须进行更换。
(五)对于干蒸气加湿器,应加装“疏水器”。
(六)对于高压喷雾加湿器,用户在供水系统应安装过滤器,并定期检查、清洗过滤器及喷头,以防堵塞,影响加湿效果。
(七)蒸发组合段如安装于室外,应考虑当地气象情况,建议搭建简易折阳、防雨棚。
(八)应定期检查制冷系统、电气控制系统。
如发现各种阀类、压缩机接口法兰及紧固螺母处有冷媒渗漏现象,应及时紧固处理。
如发现电气控制系统各控制部件有螺丝松动、接触不良现象,在断电状态下,由电气操作人员进行及时紧固和处理,以防事态扩大。
(九)机组蒸气加热、加湿阀件均按0.2Mpa进行设计选型,当蒸气压力超过0.3Mpa时,用户应加装减压阀,并调整至0.3Mpa以下。
(十)应对送风机、回风机轴承和皮带进行不定期检查,并做好记录,以备有故障时进行检修。
检查皮带的松紧程度、有无破损现象,并及时调整、更换。
轴承允许的工作温度为40-70℃。首次运行累加超过480小时,应根据铭牌要求,保养加注润滑脂。在空调机组正常运行情况下,每6个月检查一次,并根据需要及时补充润滑脂。
(十一)空调设备在下列环境条件下能正常制冷、制热模式,如超出则不能保证安全运行,请及时停机,以免造成设备故障。
1、恒温恒湿空调机组:-7-43℃(有特殊要求的除外)
2、冷风型空调机组:18-43℃(有特殊要求的除外)
3、热泵型空调机组:制冷18-43℃;制热 -7-21℃(有特殊要求的除外)
机组维护保养:
正确使用及日常的维护保养不仅能够延长机组的寿命,而且能够提高机组效率和减少能耗。建议机组的日常操作及管理维护工作都应由具有本专业技能的员工执行,定期检查机组的日常运行情况,判断机组是否处于正常运行状态,如有异常,及时处理。并将每月、每季度、每年度的维护保养记录在册,便于日后处理机组故障问题。
1、确保机组的电控箱内的接地标志、接线柱与大地牢靠相连;
2、每月定期检查供电电源及压缩机相间电压;
3、每次开机前应确认压缩机油加热器是否一直通电加热;
4、若非紧急情况不得通过切断总电源或空气开关来关闭机组,当机组发生故障报警时,先按下机组的停止按钮,再检查机组故障原因,在故障未排除前不得强行开机运行;
5、定期检查机组的运行情况,检查系统高、低压力、润滑油油面等是否正常,发现异常应及时处理;
6、定期检查压缩机油过滤器前后压差,如果大于2.0kgf/cm2,需拆下清洗,并同时清理油槽下的铁屑等杂质;(专指半封闭压缩机)
7、定期化验压缩机润滑油,包括黏度、酸碱度、含水量、油污情况,如有异常,需要更换润滑油;
8、每月定期检查机组接线柱松紧情况,及检查是否有触点烧毁、导线过热等迹象;
9、定期检查压缩机吸汽过热度,排气温度是否正常。
10、加湿桶的清洗与维护
加湿桶是电极式加湿器中的关键部件,它的正常与否和加湿效果紧密相关。由于各地的水质、硬度差异较大,加湿桶内的电极使用寿命长短各异。为了更好的使加湿器正常工作并延长使用寿命,设备管理人员必须经常对加湿桶进行维护和清理。
清洗步骤:
首先切断加湿器电源,去掉连接件、导线,将加湿桶从底座中拔出。
清除桶内所有水垢和淤泥。
轻敲桶体,尽量去除电极上的水垢。
检查加湿桶上部水位探测器,冲洗去除附在上面的杂质。
清洗加湿桶内的过滤器。
注意事项:
清洗时不能使用酸性或化学洗涤物。如结垢严重,可适当使用弱酸溶液清洗。
如果因水的导电率不足而引起加湿量下降时,可在筒中加少许食盐。
对于水质不好、硬度大的地区,请用户应配套“水处理装置”。
11、蒸气加热、加湿器的维护
蒸气加热器安装蒸气管道时,在出口应安装“疏水器”。
蒸气加湿器分离罐底部冷凝出水口,应安装“疏水器”。
阀门执行器均有开关量、模拟量两种控制方法,安装接线时,请参照“电气原理、接线图”。
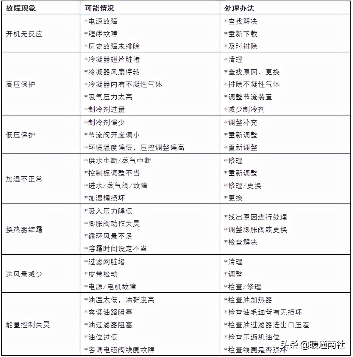
设备故障分析及排除方法
编辑
添加图片注释,不超过 140 字(可选)
本文来源于互联网,作者:贾延才。暖通南社整理编辑。
拓展知识:
标题:空气能维修单怎么写(空气能维修手册)
地址:http://www.cdaudi4s.com/kongdiao/weixiuzixun/9603.html


